Упр.55.9 ГДЗ Мордкович 10-11 класс (Алгебра)
Решение #1
Решение #2

Рассмотрим вариант решения задания из учебника Мордкович, Семенов 11 класс, Мнемозина:
55.9 Решите уравнение:
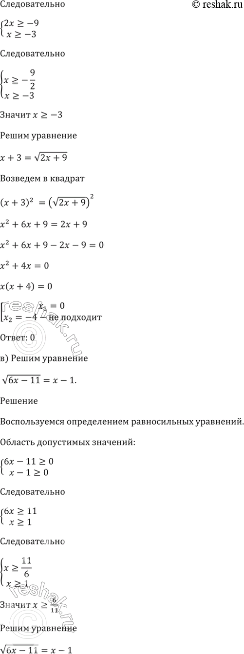
а) корень(7x - 6) = х;
б) х + 3 = корень(2x + 9);
в) корень(6х - 11) = х - 1;
г) -х - 5 = корень(7x + 23).
Похожие решебники
Популярные решебники 11 класс Все решебники
*размещая тексты в комментариях ниже, вы автоматически соглашаетесь с пользовательским соглашением