Упр.55.12 ГДЗ Мордкович 10-11 класс (Алгебра)
Решение #1
Решение #2

Рассмотрим вариант решения задания из учебника Мордкович, Семенов 11 класс, Мнемозина:
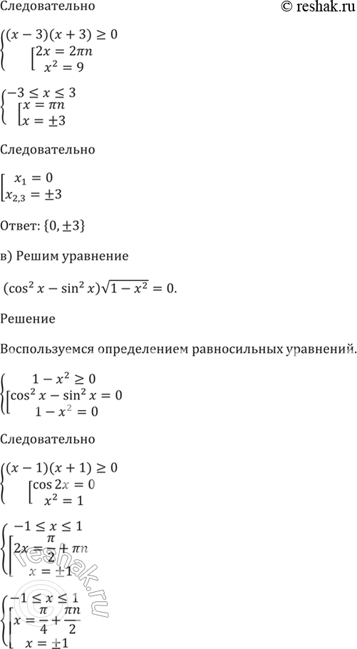
55.21
а) sin 2х * корень(4 - х^2) = 0;
б) (cos 2х - 1) * корень(9 - х^2) = 0;
в) (cos^2 х - sin^2 x) * корень(1 - x^2) = 0;
г) tg x * корень(16 - x^2) = 0.
Похожие решебники
Популярные решебники 11 класс Все решебники
*К сожалению, временные проблемы с публикацией комментариев с мобильных устройств.