Вариант 4 Контрольная работа 6 ГДЗ Контрольные Крайнева Виленкин 5 класс (Математика)

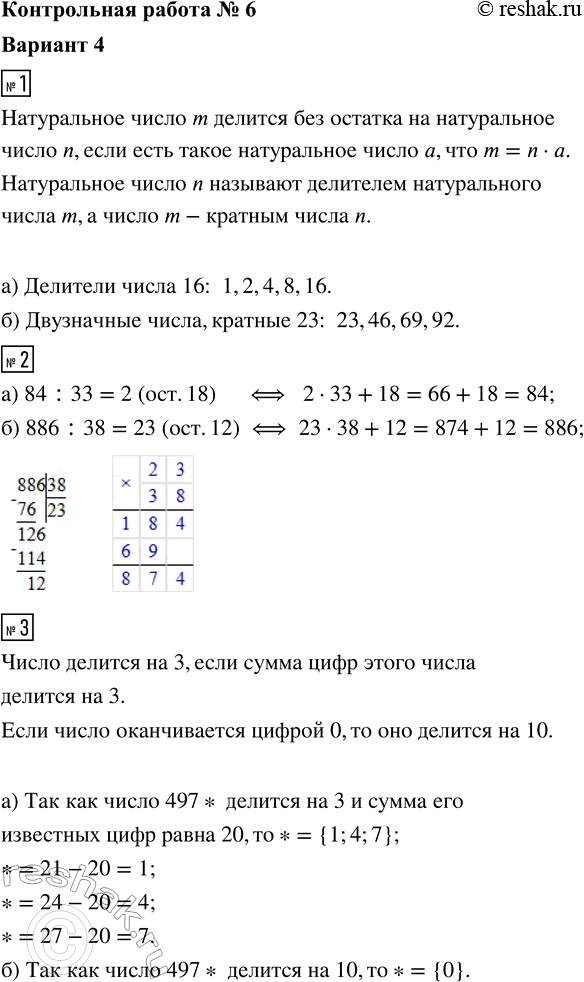
Изображение 1. Выпишите:а) все делители числа 16;б) все двузначные числа, кратные 23.2. Выполните деление с остатком: а) 84 на 33; б) 886 на 38.3. Какие цифры можно записать...
Дополнительное изображение

Рассмотрим вариант решения задания из учебника Крайнева, Виленкин 5 класс, Просвещение:
1. Выпишите:
а) все делители числа 16;
б) все двузначные числа, кратные 23.
2. Выполните деление с остатком: а) 84 на 33; б) 886 на 38.
3. Какие цифры можно записать вместо звёздочки в числе 497*, чтобы оно делилось: а) на 3; б) на 10?
4. Решите уравнение:
а) 7t + 15t - 4t = 126; б) 28t - 16t - 9 = 843.
5. Во сколько раз количество трёхзначных чисел, делящихся на 9, меньше количества трёхзначных чисел, делящихся на 3?
*Цитирирование задания со ссылкой на учебник производится исключительно в учебных целях для лучшего понимания разбора решения задания.
*размещая тексты в комментариях ниже, вы автоматически соглашаетесь с пользовательским соглашением