Вариант 2 Контрольная работа 6 ГДЗ Контрольные Крайнева Виленкин 5 класс (Математика)

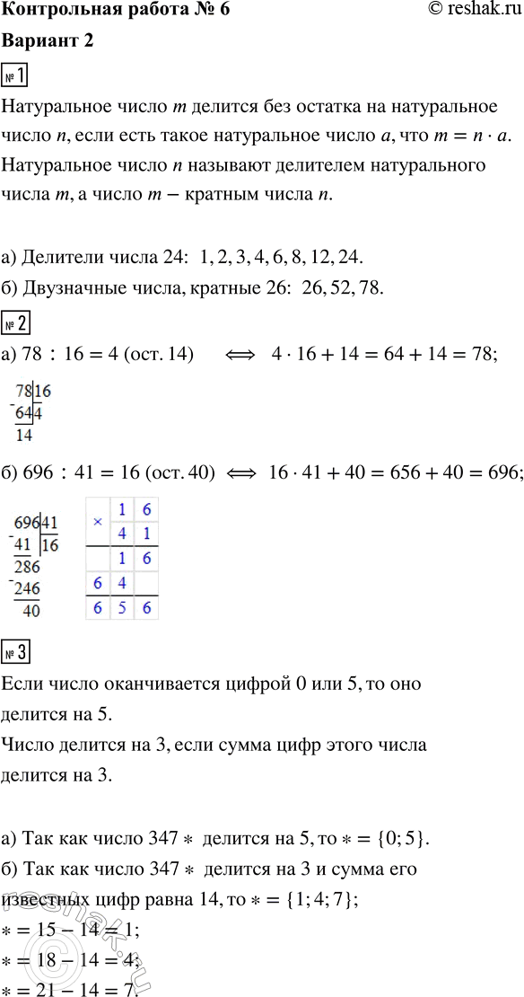
Изображение 1. Выпишите:а) все делители числа 24;б) все двузначные числа, кратные 26.2. Выполните деление с остатком: а) 78 на 16; б) 696 на 41.3. Какие цифры можно записать...
Дополнительное изображение

Рассмотрим вариант решения задания из учебника Крайнева, Виленкин 5 класс, Просвещение:
1. Выпишите:
а) все делители числа 24;
б) все двузначные числа, кратные 26.
2. Выполните деление с остатком: а) 78 на 16; б) 696 на 41.
3. Какие цифры можно записать вместо звёздочки в числе 347*, чтобы оно делилось: а) на 5; б) на 3?
4. Решите уравнение:
а) 6m + 13m - 7m = 108; б) 23t - 14t - 11 = 781.
5. Во сколько раз количество двузначных чисел, делящихся на 9, меньше количества двузначных чисел, делящихся на 3?
*Цитирирование задания со ссылкой на учебник производится исключительно в учебных целях для лучшего понимания разбора решения задания.
*размещая тексты в комментариях ниже, вы автоматически соглашаетесь с пользовательским соглашением