Вариант 3 Контрольная работа 6 ГДЗ Контрольные Крайнева Виленкин 5 класс (Математика)

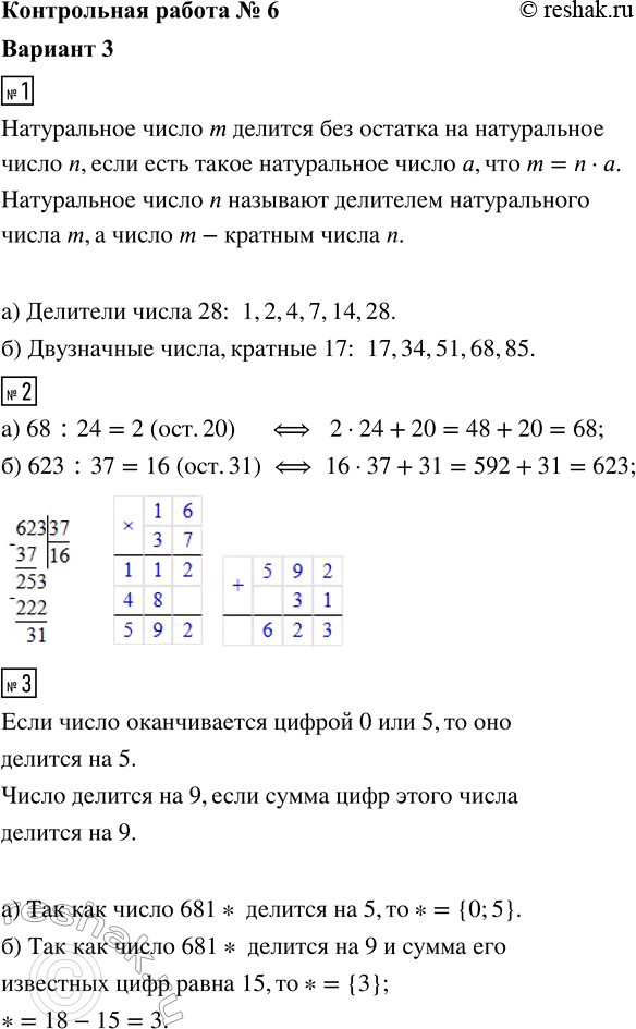
Изображение 1. Выпишите:а) все делители числа 28;б) все двузначные числа, кратные 17.2. Выполните деление с остатком: а) 68 на 24; б) 623 на 37.3. Какие цифры можно записать...
Дополнительное изображение

Рассмотрим вариант решения задания из учебника Крайнева, Виленкин 5 класс, Просвещение:
1. Выпишите:
а) все делители числа 28;
б) все двузначные числа, кратные 17.
2. Выполните деление с остатком: а) 68 на 24; б) 623 на 37.
3. Какие цифры можно записать вместо звёздочки в числе 681*, чтобы оно делилось: а) на 5; б) на 9?
4. Решите уравнение:
а) 3t + 24t - 6t = 441; б) 18k - 13k + 7 = 532.
5. Во сколько раз количество двузначных чисел, делящихся на 34, больше количества двузначных чисел, делящихся на 8?
*Цитирирование задания со ссылкой на учебник производится исключительно в учебных целях для лучшего понимания разбора решения задания.
*размещая тексты в комментариях ниже, вы автоматически соглашаетесь с пользовательским соглашением