Вариант 4 Контрольная работа 4 ГДЗ Контрольные Крайнева Виленкин 6 класс (Математика)

Изображение 1. Выполните действие:а) 12/35 · 7/18;   б) 1 7/33 · 1 7/15;   в) 2 7/13 · 1 11/15;   г) 4 7/18 · 9.2. Найдите значение выражения:а) 1 1/35 · (7 - 5 4/9);   б)...
Дополнительное изображение

Рассмотрим вариант решения задания из учебника Крайнева, Виленкин 6 класс, Просвещение:
1. Выполните действие:
а) 12/35 · 7/18; б) 1 7/33 · 1 7/15; в) 2 7/13 · 1 11/15; г) 4 7/18 · 9.
2. Найдите значение выражения:
а) 1 1/35 · (7 - 5 4/9); б) (4,5 : 1,8 - 1,05) · 2,4.
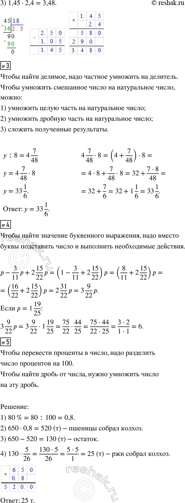
3. Решите уравнение y : 8 = 4 7/48.
4. Упростите выражение p - 3/11 p + 2 15/22 p и найдите его значение при p = 1 19/25.
5. Колхоз собрал 650 т зерна. 80 % всего зерна составляла пшеница,а 5/26 остатка — рожь. Сколько тонн ржи собрал колхоз?
*Цитирирование задания со ссылкой на учебник производится исключительно в учебных целях для лучшего понимания разбора решения задания.
*размещая тексты в комментариях ниже, вы автоматически соглашаетесь с пользовательским соглашением