Вариант 4 Контрольная работа 5 ГДЗ Контрольные Крайнева Виленкин 6 класс (Математика)

Изображение 1. Найдите значение выражения:а) 4 3/13 : 1 7/26;   б) (4 2/7)/(3 3/14);   в) 3,2/19,2;   г) 1,35/(3 3/4).2. Электрифицировали 7/8 дороги, что составило 56 км....
Дополнительное изображение
Дополнительное изображение

Рассмотрим вариант решения задания из учебника Крайнева, Виленкин 6 класс, Просвещение:
1. Найдите значение выражения:
а) 4 3/13 : 1 7/26; б) (4 2/7)/(3 3/14); в) 3,2/19,2; г) 1,35/(3 3/4).
2. Электрифицировали 7/8 дороги, что составило 56 км. Какова длина всей дороги?
3. Решите уравнение k - 2/5 k = 4,5.
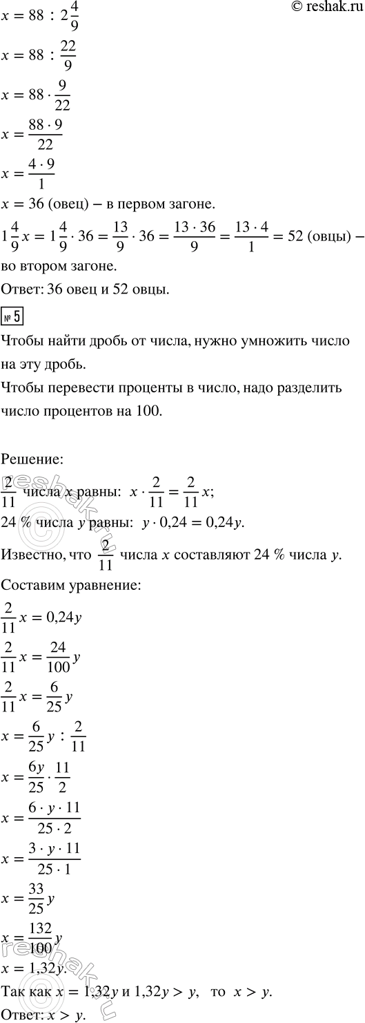
4. В двух загонах 88 овец. Во втором загоне овец в 1 4/9 раза больше, чем в первом. Сколько овец в каждом загоне?
5. Сравните числа х и у, если 2/11 числа х составляют 24 % числа у (числа х и у не равны нулю).
*Цитирирование задания со ссылкой на учебник производится исключительно в учебных целях для лучшего понимания разбора решения задания.
*размещая тексты в комментариях ниже, вы автоматически соглашаетесь с пользовательским соглашением