Вариант 4 Контрольная работа 3 ГДЗ Контрольные Крайнева Виленкин 6 класс (Математика)

Изображение 1. Сравните числа:а) 7/15 и 9/20;   б) 9/14 и 9/13;   в) 52/51 и 0,87.2. Найдите значение выражения:а) 11/20 - 3/16 + 3/40;   в) 7 3/8 + 1 7/10;      д) 9 2/9 - 6...
Дополнительное изображение
Дополнительное изображение
Дополнительное изображение

Рассмотрим вариант решения задания из учебника Крайнева, Виленкин 6 класс, Просвещение:
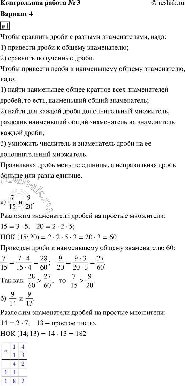
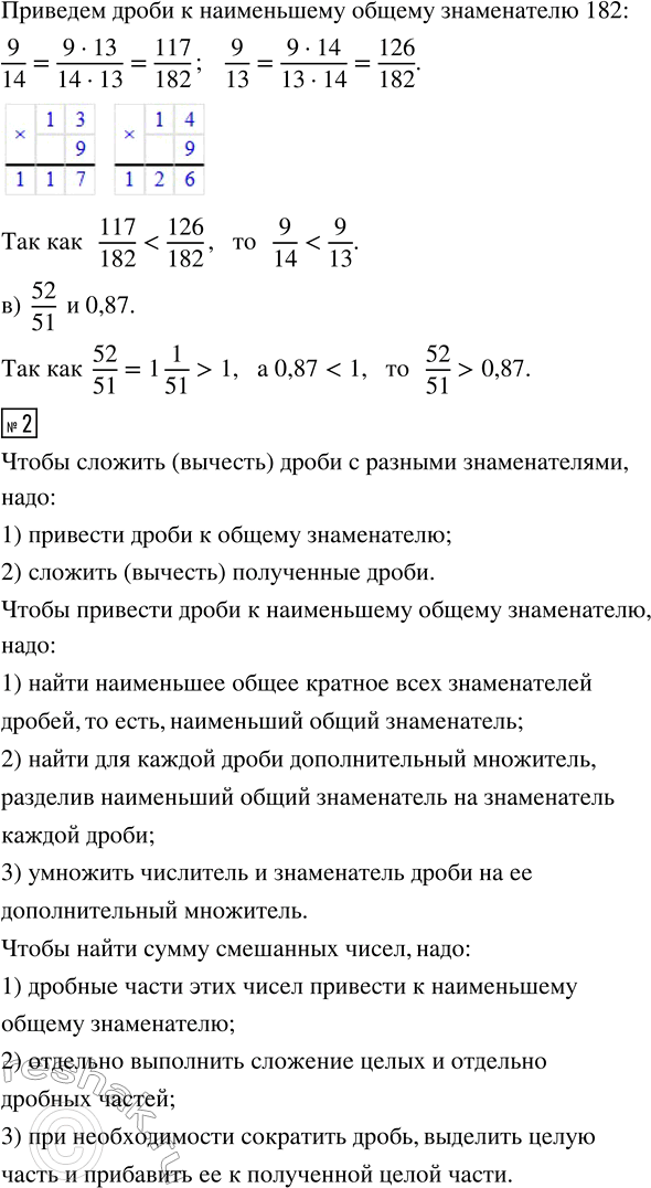
1. Сравните числа:
а) 7/15 и 9/20; б) 9/14 и 9/13; в) 52/51 и 0,87.
2. Найдите значение выражения:
а) 11/20 - 3/16 + 3/40; в) 7 3/8 + 1 7/10; д) 9 2/9 - 6 5/6.
б) 6 - 2 10/13; г) 4 11/12 + 5 13/18;
3. В один вагон планировали загрузить 5 7/16 т угля, а в другой — 3 5/12 т. Однако загрузили на 1 1/6 т угля меньше, чем предполагали. Сколько всего тонн угля загрузили в два вагона?
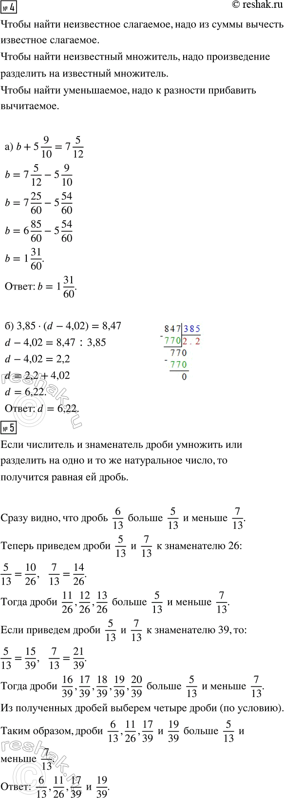
4. Решите уравнение:
а) b + 5 9/10 = 7 5/12; б) 3,85 · (d - 4,02) = 8,47.
5. Найдите четыре дроби, каждая из которых больше 5/13 и меньше 7/13.
*Цитирирование задания со ссылкой на учебник производится исключительно в учебных целях для лучшего понимания разбора решения задания.
*размещая тексты в комментариях ниже, вы автоматически соглашаетесь с пользовательским соглашением