Вариант 1 Контрольная работа 4 ГДЗ Контрольные Крайнева Виленкин 6 класс (Математика)

Изображение 1. Выполните действие:а) 5/16 · 12/25;   б) 1 1/3 · 1 1/8;   в) 3 3/5 · 1 11/24;   г) 6 · 4 5/12.2. Найдите значение выражения:а) 1 5/17 · (7 - 2 4/11);   б) (4,2...
Дополнительное изображение
Дополнительное изображение

Рассмотрим вариант решения задания из учебника Крайнева, Виленкин 6 класс, Просвещение:
1. Выполните действие:
а) 5/16 · 12/25; б) 1 1/3 · 1 1/8; в) 3 3/5 · 1 11/24; г) 6 · 4 5/12.
2. Найдите значение выражения:
а) 1 5/17 · (7 - 2 4/11); б) (4,2 : 1,2 - 1,05) · 1,6.
3. Решите уравнение x : 9 = 6 5/36.
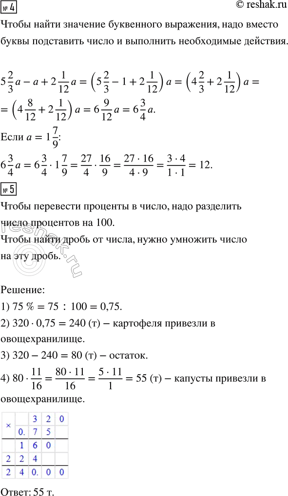
4. Упростите выражение 5 2/3 а - а + 2 1/12 a и найдите его значение при a = 1 7/9.
5. В овощехранилище привезли 320 т овощей. 75 % привезённых овощей составлял картофель, а 11/16 остатка — капуста. Сколько тонн капусты привезли в овощехранилище?
*Цитирирование задания со ссылкой на учебник производится исключительно в учебных целях для лучшего понимания разбора решения задания.
*размещая тексты в комментариях ниже, вы автоматически соглашаетесь с пользовательским соглашением