Вариант 3 Контрольная работа 5 ГДЗ Контрольные Крайнева Виленкин 6 класс (Математика)

Изображение 1. Найдите значение выражения:а) 4 1/11 : 1 3/22;   б) (2 2/5)/(1 1/15);   в) 4,2/25,2;   г) 1,56/(2 1/6).2. Засеяли 8/9 поля, что составило 360 га. Какова площадь...
Дополнительное изображение
Дополнительное изображение

Рассмотрим вариант решения задания из учебника Крайнева, Виленкин 6 класс, Просвещение:
1. Найдите значение выражения:
а) 4 1/11 : 1 3/22; б) (2 2/5)/(1 1/15); в) 4,2/25,2; г) 1,56/(2 1/6).
2. Засеяли 8/9 поля, что составило 360 га. Какова площадь всего поля?
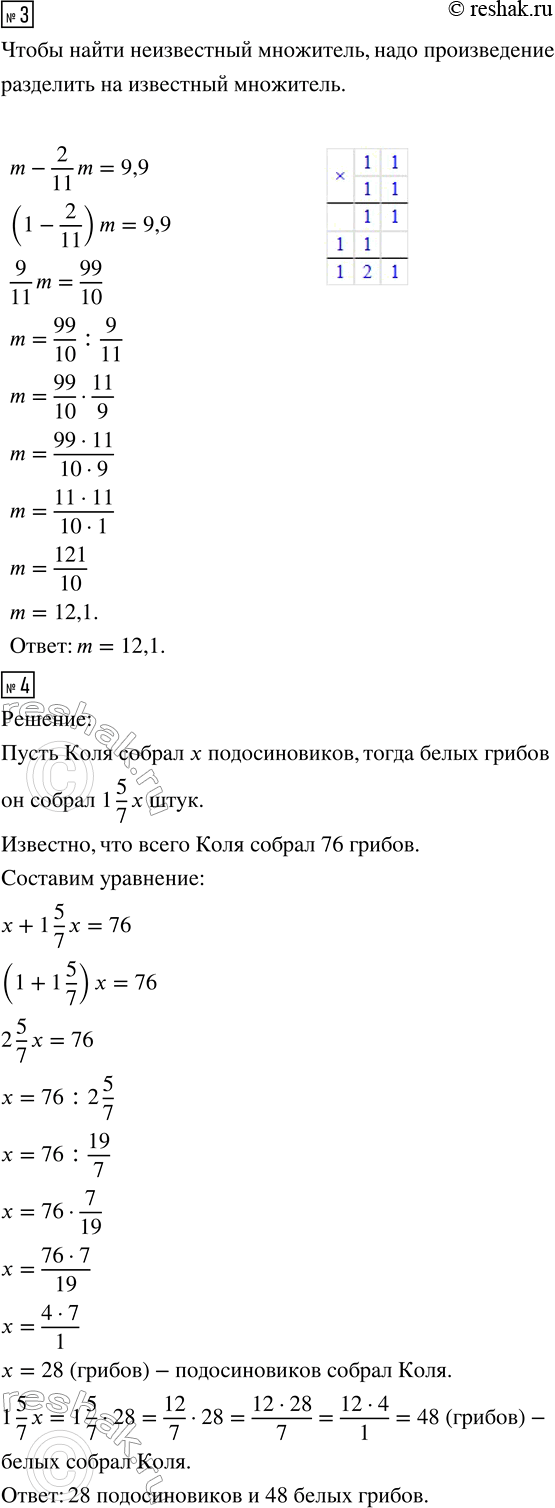
3. Решите уравнение m - 2/11 m = 9,9.
4. Коля собрал 76 грибов: подосиновиков и белых. Белых грибов было в 1 5/7 раза больше, чем подосиновиков. Сколько грибов каждого вида собрал Коля?
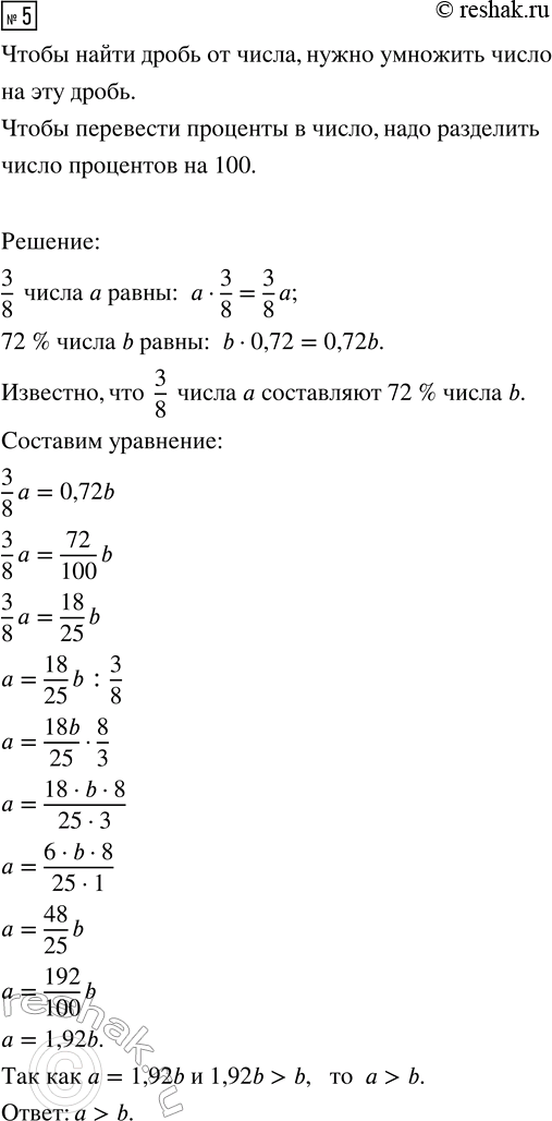
5. Сравните числа а и b, если — числа а составляют 72 % числа b (числа а и b не равны нулю).
*Цитирирование задания со ссылкой на учебник производится исключительно в учебных целях для лучшего понимания разбора решения задания.
*размещая тексты в комментариях ниже, вы автоматически соглашаетесь с пользовательским соглашением