Вариант 1 Контрольная работа 5 ГДЗ Контрольные Крайнева Виленкин 6 класс (Математика)

Изображение 1. Найдите значение выражения:а) 4 4/9 : 2 2/3;   б) (2 1/4)/(1 7/8);   в) 2,8/16,8;   г) 1,21/(3 2/3).2. Вспахали 6/7 поля, что составило 210 га. Какова площадь...
Дополнительное изображение
Дополнительное изображение

Рассмотрим вариант решения задания из учебника Крайнева, Виленкин 6 класс, Просвещение:
1. Найдите значение выражения:
а) 4 4/9 : 2 2/3; б) (2 1/4)/(1 7/8); в) 2,8/16,8; г) 1,21/(3 2/3).
2. Вспахали 6/7 поля, что составило 210 га. Какова площадь всего поля?
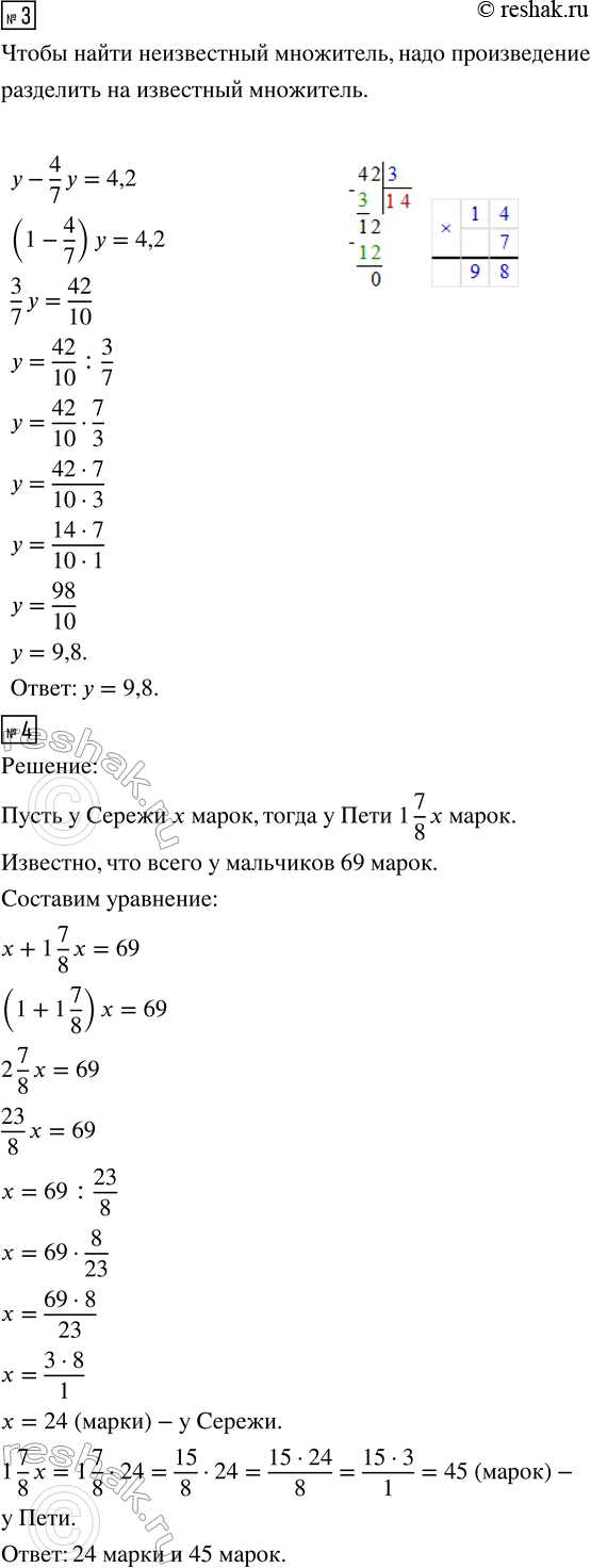
3. Решите уравнение у - 4/7 у = 4,2.
4. У Серёжи и Пети всего 69 марок. У Пети марок в 1 7/8 раза больше, чем у Серёжи. Сколько марок у каждого из мальчиков?
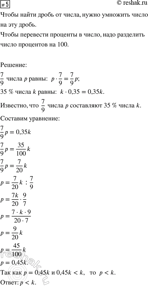
5. Сравните числа р и k, если — числа р составляют 35 % числа k (числа р и k не равны нулю).
*Цитирирование задания со ссылкой на учебник производится исключительно в учебных целях для лучшего понимания разбора решения задания.
*размещая тексты в комментариях ниже, вы автоматически соглашаетесь с пользовательским соглашением