Вариант 2 Контрольная работа 4 ГДЗ Контрольные Крайнева Виленкин 6 класс (Математика)

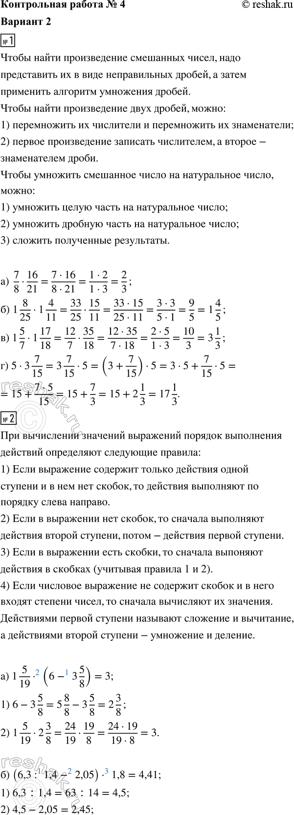
Изображение 1. Выполните действие:а) 7/8 · 16/21;   б) 1 8/25 · 1 4/11;   в) 1 5/7 · 1 17/18;   г) 5 · 3 7/15.2. Найдите значение выражения:а) 1 5/19 · (6 - 3 5/8);   б) (6,3...
Дополнительное изображение

Рассмотрим вариант решения задания из учебника Крайнева, Виленкин 6 класс, Просвещение:
1. Выполните действие:
а) 7/8 · 16/21; б) 1 8/25 · 1 4/11; в) 1 5/7 · 1 17/18; г) 5 · 3 7/15.
2. Найдите значение выражения:
а) 1 5/19 · (6 - 3 5/8); б) (6,3 : 1,4 - 2,05) · 1,8.
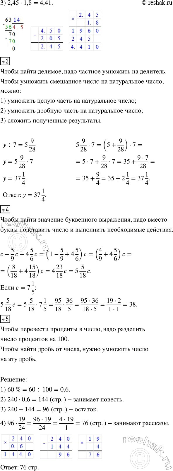
3. Решите уравнение y : 7 = 5 9/28.
4. Упростите выражение c - 5/9 c + 4 5/6 c и найдите его значение при c = 7 1/5.
5. В книге 240 страниц. Повесть занимает 60 % книги, а рассказы — 19/24 остатка. Сколько страниц в книге занимают рассказы?
*Цитирирование задания со ссылкой на учебник производится исключительно в учебных целях для лучшего понимания разбора решения задания.
*размещая тексты в комментариях ниже, вы автоматически соглашаетесь с пользовательским соглашением