Вариант 3 Контрольная работа 3 ГДЗ Контрольные Крайнева Виленкин 6 класс (Математика)

Изображение 1. Сравните числа:а) 5/12 и 7/18;   б) 7/15 и 7/16;   в) 0,93 и 27/26.2. Найдите значение выражения:а) 11/30 - 4/15 + 1/20;   в) 5 4/9 + 2 5/12;    д) 8 1/8 - 4...
Дополнительное изображение
Дополнительное изображение
Дополнительное изображение

Рассмотрим вариант решения задания из учебника Крайнева, Виленкин 6 класс, Просвещение:
1. Сравните числа:
а) 5/12 и 7/18; б) 7/15 и 7/16; в) 0,93 и 27/26.
2. Найдите значение выражения:
а) 11/30 - 4/15 + 1/20; в) 5 4/9 + 2 5/12; д) 8 1/8 - 4 7/10.
б) 9 - 5 7/11; г) 7 15/16 + 2 11/24;
3. Портниха рассчитывала за 1 9/20 ч выкроить платье и за 4 13/15 ч сшить его. Однако на всю работу она потратила на 1 2/5 ч меньше, чем предполагала. Сколько времени потратила портниха на всю работу?
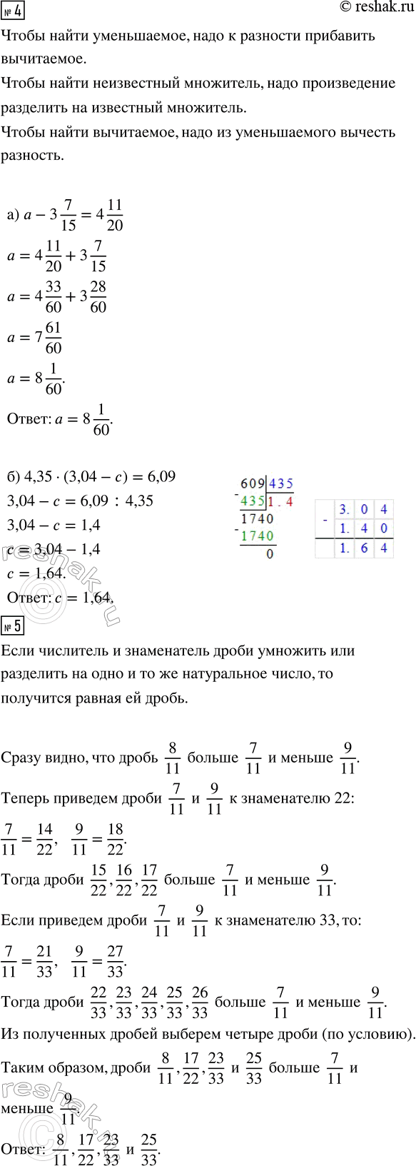
4. Решите уравнение: а) а - 3 7/15 = 4 11/20; б) 4,35 · (3,04 - с) = 6,09.
5. Найдите четыре дроби, каждая из которых больше 7/11 и меньше 9/11.
*Цитирирование задания со ссылкой на учебник производится исключительно в учебных целях для лучшего понимания разбора решения задания.
*размещая тексты в комментариях ниже, вы автоматически соглашаетесь с пользовательским соглашением