Вариант 2 Контрольная работа 3 ГДЗ Контрольные Крайнева Виленкин 6 класс (Математика)

Изображение 1. Сравните числа:а) 7/10 и 31/45;   б) 7/16 и 7/17;   в) 37/36 и 0,72.2. Найдите значение выражения:а) 11/50 - 4/10 + 1/45;   в) 4 3/10 + 1 5/12;    д) 5 1/6 - 3...
Дополнительное изображение
Дополнительное изображение
Дополнительное изображение

Рассмотрим вариант решения задания из учебника Крайнева, Виленкин 6 класс, Просвещение:
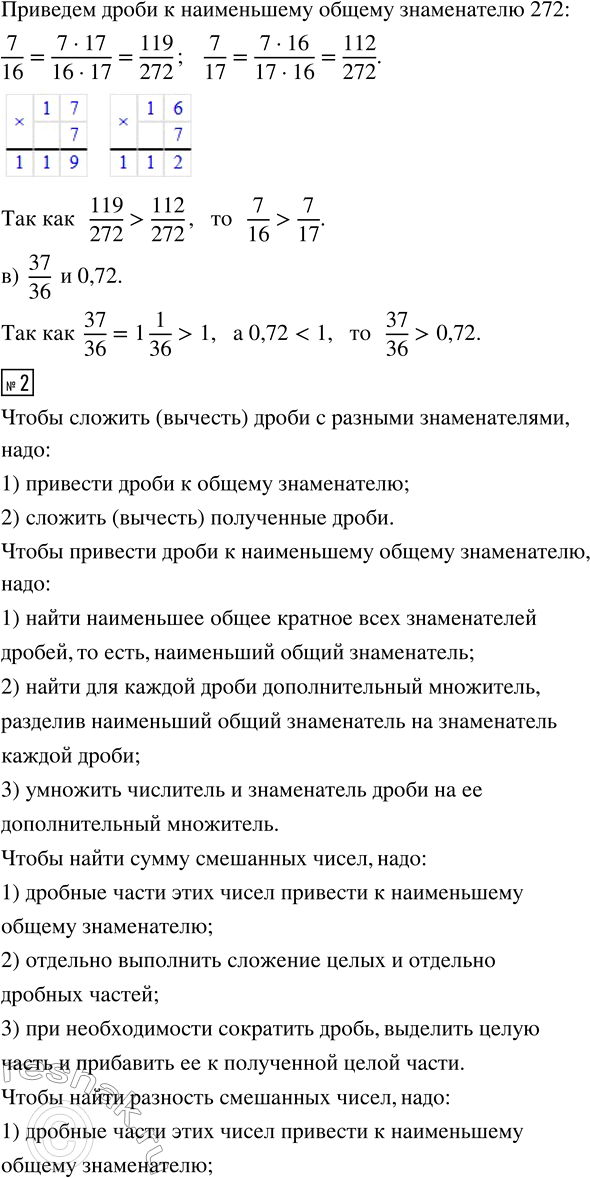
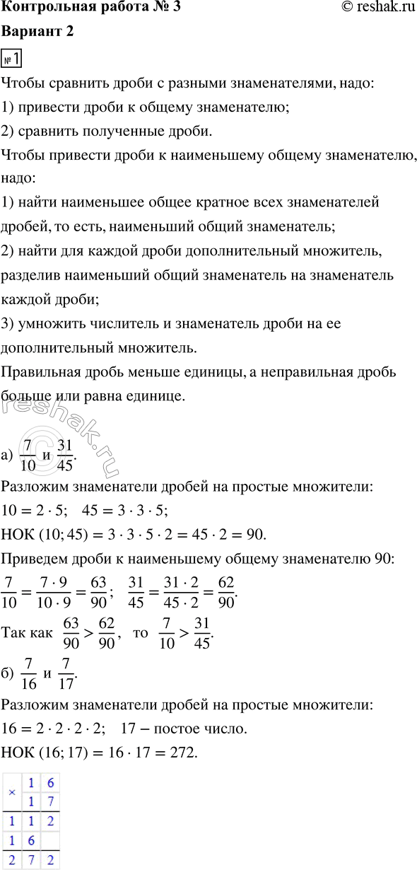
1. Сравните числа:
а) 7/10 и 31/45; б) 7/16 и 7/17; в) 37/36 и 0,72.
2. Найдите значение выражения:
а) 11/50 - 4/10 + 1/45; в) 4 3/10 + 1 5/12; д) 5 1/6 - 3 3/4.
б) 7 - 4 5/9; г) 6 15/21 + 2 9/14;
3. С одного опытного участка рассчитывали собрать 3 1/12 т пшеницы, а с другого — 4 11/15 т. Однако с них собрали на 1 3/5 т пшеницы больше. Сколько тонн пшеницы собрали с этих двух участков?
4. Решите уравнение: а) у + 4 7/10 = 5 8/15; б) 2,65 · (n - 3,06) = 4,24.
5. Найдите четыре дроби, каждая из которых больше 4/7 и меньше 6/7.
*Цитирирование задания со ссылкой на учебник производится исключительно в учебных целях для лучшего понимания разбора решения задания.
*размещая тексты в комментариях ниже, вы автоматически соглашаетесь с пользовательским соглашением