Вариант 4 Контрольная работа 12 ГДЗ Контрольные Крайнева Виленкин 5 класс (Математика)

Изображение 1. Найдите разность самого большого и самого маленького чисел: 0,359; 0,35; 5,3; 0,3504; 3,504. Запишите данные числа в порядке возрастания.2. Выразите в тоннах:а) 5...
Дополнительное изображение
Дополнительное изображение

Рассмотрим вариант решения задания из учебника Крайнева, Виленкин 5 класс, Просвещение:
1. Найдите разность самого большого и самого маленького чисел: 0,359; 0,35; 5,3; 0,3504; 3,504. Запишите данные числа в порядке возрастания.
2. Выразите в тоннах:
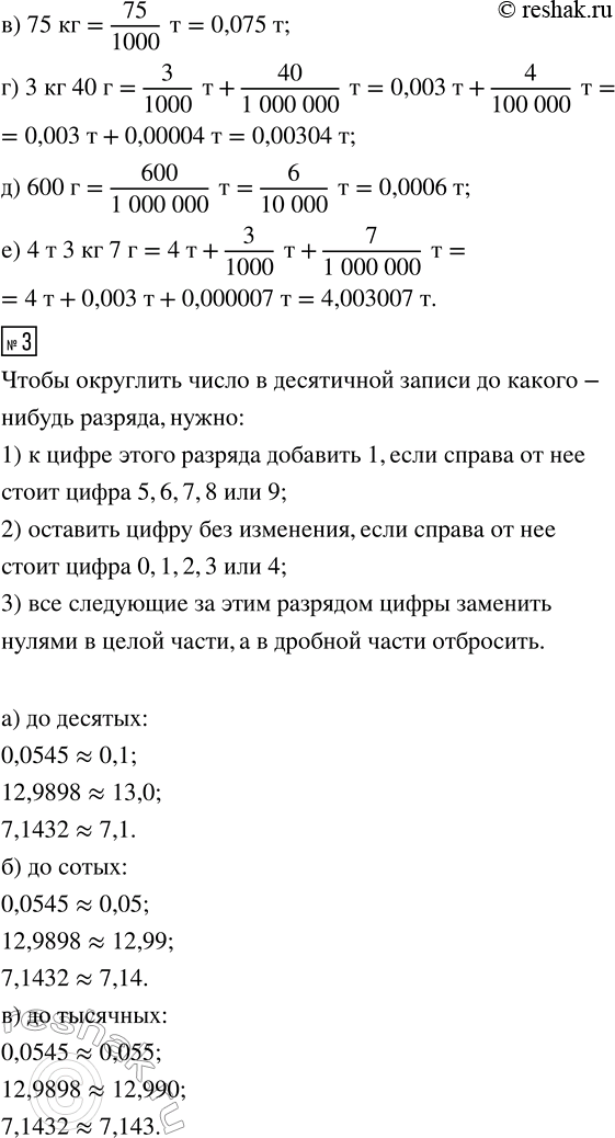
а) 5 т 35 кг; в) 75 кг; д) 600 г;
б) 468 кг; г) 3 кг 40 г; е) 4 т 3 кг 7 г.
3. Округлите каждое из чисел 0,0545; 12,9898; 7,1432:
а) до десятых; б) до сотых; в) до тысячных.
4. Выполните действия:
а) 86,3 - 5,074; г) 9 - 8,02;
б) 0,068 + 2,394; д) 17 - 6,29.
в) 0,0154 + 0,2706;
5. Собственная скорость лодки равна 4,3 км/ч. Скорость лодки по течению реки — 7,1 км/ч. Найдите скорость лодки против течения.
*Цитирирование задания со ссылкой на учебник производится исключительно в учебных целях для лучшего понимания разбора решения задания.
*размещая тексты в комментариях ниже, вы автоматически соглашаетесь с пользовательским соглашением