Вариант 2 Контрольная работа 12 ГДЗ Контрольные Крайнева Виленкин 5 класс (Математика)

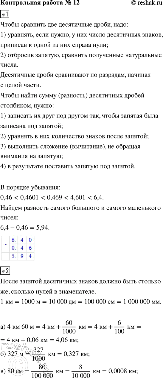
Изображение 1. Найдите разность самого большого и самого маленького чисел: 0,469; 0,46; 6,4; 0,4601; 4,601. Запишите данные числа в порядке возрастания.2. Выразите в...
Дополнительное изображение
Дополнительное изображение

Рассмотрим вариант решения задания из учебника Крайнева, Виленкин 5 класс, Просвещение:
1. Найдите разность самого большого и самого маленького чисел: 0,469; 0,46; 6,4; 0,4601; 4,601. Запишите данные числа в порядке возрастания.
2. Выразите в километрах:
а) 4 км 60 м; в) 80 см; д) 500 мм;
б) 327 м; г) 50 дм; е) 3 км 5 м 9 мм.
3. Округлите каждое из чисел 0,0745; 15,8989; 8,4321:
а) до десятых; б) до сотых; в) до тысячных.
4. Выполните действия:
а) 47,3 - 18,024; г) 8 - 7,06;
б) 0,438 + 1,876; д) 16 - 5,68.
в) 0,0453 + 0,1607;
5. Скорость водного мотоцикла против течения реки равна 32,8 км/ч, а собственная скорость — 34,2 км/ч. Найдите скорость водного мотоцикла по течению.
*Цитирирование задания со ссылкой на учебник производится исключительно в учебных целях для лучшего понимания разбора решения задания.
*размещая тексты в комментариях ниже, вы автоматически соглашаетесь с пользовательским соглашением