Упр.634 ГДЗ Мерзляк Полонский 5 класс (Математика)
Решение #1 (Учебник 2024)
Решение #2 (Учебник 2019)
Решение #3 (Учебник 2019)

Рассмотрим вариант решения задания из учебника Мерзляк, Полонский, Якир 5 класс, Просвещение:
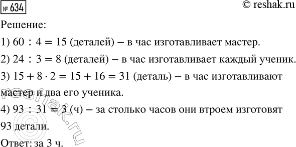
Мастер за 4 ч изготавливает 60 деталей, а каждый из двух его учеников за 3 ч — по 24 детали. За сколько часов они втроём изготовят 93 детали?
Куб и прямоугольный параллелепипед имеют равные объёмы. Найдите площадь поверхности куба, если длина прямоугольного параллелепипеда равна 12 см, что в 2 раза больше ширины и в 4 раза больше высоты параллелепипеда.
Составим краткую запись условий задачи.
Длина 12 см
Ширина ? см, в 2 раза меньше
Высота ?, в 4 раза меньше
V_п=V_к
S_к ? см^2
где V_п – объём прямоугольного параллелепипеда, V_к – объём куба, S_к – площадь поверхности куба.
Длина прямоугольного параллелепипеда равна 12 см, что в 2 раза больше ширины прямоугольного параллелепипеда, то есть ширина в 2 раза меньше длины.
Значит, ширина параллелепипеда равна:
12:2=6 (см).
Длина прямоугольного параллелепипеда равна 12 см, что в 4 раза больше высоты прямоугольного параллелепипеда, то есть высота в 4 раза меньше длины.
Значит, высота параллелепипеда равна:
12:4=3 (см).
Объём прямоугольного параллелепипеда равен произведению трёх его измерений: длины, ширины и высоты.
Тогда, объём параллелепипеда с измерениями 12 см, 6 см и 3 см будет равен:
V_п=12•6•3=72•3=216 (см^3).
По условию объём прямоугольного параллелепипеда и объём куба равны.
Значит, объём куба V_к=216 (см^3).
Объём куба равен кубу его ребра.
Тогда, если a – ребро куба, его объём равен V_к=a^3.
Значит, a^3=216.
Тогда, a=6 см, так как 6^3=6•6•6=216.
Гранями куба являются одинаковые квадраты.
Площадь квадрата равна квадрату его стороны (стороной квадрата является ребро куба).
Тогда, площадь одной грани куба будет равна:
S_1=6^2=6•6=36 (см^2).
У куба 6 одинаковых граней.
Тогда, площадь всей поверхности куба будет равна:
S_к=6S_1=6•36=216 (см^2).
Ответ: 216 см^2.
Похожие решебники
Популярные решебники 5 класс Все решебники
*К сожалению, временные проблемы с публикацией комментариев с мобильных устройств.