🔥ГДЗ под запретом?

Упр.6.223 ГДЗ Виленкин Жохов 5 класс Часть 2, Просвещение (Математика)

Решение #1 (Учебник 2023)

Изображение Общая масса кабачка и тыквы 8,4 кг. При этом тыква на 4,8 кг тяжелее, чем кабачок. Найдите, сколько килограммов весят тыква и кабачок по отдельности.Решим задачу с...

Решение #2 (Учебник 2023)

Изображение Общая масса кабачка и тыквы 8,4 кг. При этом тыква на 4,8 кг тяжелее, чем кабачок. Найдите, сколько килограммов весят тыква и кабачок по отдельности.Решим задачу с...
Дополнительное изображение

Решение #3 (Учебник 2020)

Изображение Общая масса кабачка и тыквы 8,4 кг. При этом тыква на 4,8 кг тяжелее, чем кабачок. Найдите, сколько килограммов весят тыква и кабачок по отдельности.Решим задачу с...

Решение #4 (Учебник 2020)

Изображение Общая масса кабачка и тыквы 8,4 кг. При этом тыква на 4,8 кг тяжелее, чем кабачок. Найдите, сколько килограммов весят тыква и кабачок по отдельности.Решим задачу с...
Дополнительное изображение

Рассмотрим вариант решения задания из учебника Виленкин, Жохов, Александрова 5 класс, Просвещение:
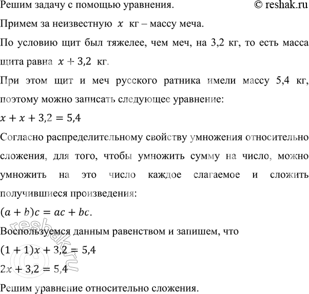
Щит и меч русского ратника имели массу 5,4 кг. При этом щит был тяжелее, чем меч, на 3,2 кг. Чему равна масса меча и щита по отдельности?

Решим задачу с помощью уравнения.
Примем за неизвестную x кг – массу меча.
По условию щит был тяжелее, чем меч, на 3,2 кг, то есть масса щита равна x+3,2 кг.
При этом щит и меч русского ратника имели массу 5,4 кг, поэтому можно записать следующее уравнение:
x+x+3,2=5,4
Согласно распределительному свойству умножения относительно сложения, для того, чтобы умножить сумму на число, можно умножить на это число каждое слагаемое и сложить получившиеся произведения:
(a+b)c=ac+bc.
Воспользуемся данным равенством и запишем, что
(1+1)x+3,2=5,4
2x+3,2=5,4
Решим уравнение относительно сложения.
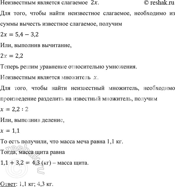
Неизвестным является слагаемое 2x.
Для того, чтобы найти неизвестное слагаемое, необходимо из суммы вычесть известное слагаемое, получим
2x=5,4-3,2
Или, выполнив вычитание,
2x=2,2
Теперь решим уравнение относительно умножения.
Неизвестным является множитель x.
Для того, чтобы найти неизвестный множитель, необходимо произведение разделить на известный множитель, получим
x=2,2:2
Или, выполнив деление,
x=1,1
То есть получили, что масса меча равна 1,1 кг.
Тогда, масса щита равна
1,1+3,2=4,3 (кг) – масса щита.

Ответ: 1,1 кг; 4,3 кг.

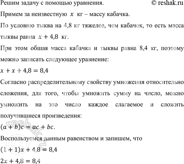
Общая масса кабачка и тыквы 8,4 кг. При этом тыква на 4,8 кг тяжелее, чем кабачок. Найдите, сколько килограммов весят тыква и кабачок по отдельности.

Решим задачу с помощью уравнения.
Примем за неизвестную x кг – массу кабачка.
По условию тыква на 4,8 кг тяжелее, чем кабачок, то есть масса тыквы равна x+4,8 кг.
При этом общая масса кабачка и тыквы равна 8,4 кг, поэтому можно записать следующее уравнение:
x+x+4,8=8,4
Согласно распределительному свойству умножения относительно сложения, для того, чтобы умножить сумму на число, можно умножить на это число каждое слагаемое и сложить получившиеся произведения:
(a+b)c=ac+bc.
Воспользуемся данным равенством и запишем, что
(1+1)x+4,8=8,4
2x+4,8=8,4
Решим уравнение относительно сложения.
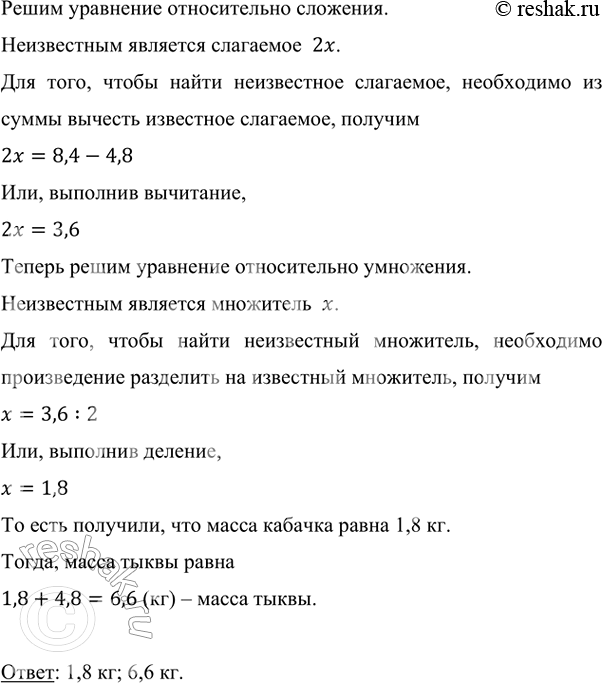
Неизвестным является слагаемое 2x.
Для того, чтобы найти неизвестное слагаемое, необходимо из суммы вычесть известное слагаемое, получим
2x=8,4-4,8
Или, выполнив вычитание,
2x=3,6
Теперь решим уравнение относительно умножения.
Неизвестным является множитель x.
Для того, чтобы найти неизвестный множитель, необходимо произведение разделить на известный множитель, получим
x=3,6:2
Или, выполнив деление,
x=1,8
То есть получили, что масса кабачка равна 1,8 кг.
Тогда, масса тыквы равна
1,8+4,8=6,6 (кг) – масса тыквы.

Ответ: 1,8 кг; 6,6 кг.

*Цитирирование задания со ссылкой на учебник производится исключительно в учебных целях для лучшего понимания разбора решения задания.
*К сожалению, временные проблемы с публикацией комментариев с мобильных устройств.