🔥ГДЗ под запретом?

Упр.6.197 ГДЗ Виленкин Жохов 5 класс Часть 2, Просвещение (Математика)

Решение #1 (Учебник 2023)

Изображение Решите уравнение:1) 4,4 + х - 31,4 = 9,76;     2) 10,3 - у - 2,7 = 6,48.Для того, чтобы сложить или вычесть десятичные дроби, необходимо записать числа столбиком...

Решение #2 (Учебник 2023)

Изображение Решите уравнение:1) 4,4 + х - 31,4 = 9,76;     2) 10,3 - у - 2,7 = 6,48.Для того, чтобы сложить или вычесть десятичные дроби, необходимо записать числа столбиком...
Дополнительное изображение

Рассмотрим вариант решения задания из учебника Виленкин, Жохов, Александрова 5 класс, Просвещение:
Решите уравнение:
1) 4,4 + х - 31,4 = 9,76; 2) 10,3 - у - 2,7 = 6,48.

Для того, чтобы сложить или вычесть десятичные дроби, необходимо записать числа столбиком так, чтобы запятая стояла под запятой. Затем выполнить действие не обращая внимание на запятую, а в ответе поставить запятую под запятой.
Также используем то, что если к десятичной дроби приписать справа какое угодно количество нулей, то получится дробь равная данной;

1) 4,4+x-31,4=9,76
Сначала выполняем сложение подобных членов слева, получим
x-(31,4-4,4)=9,76
Или, выполнив вычитание в скобках,
x-27=9,76
Полученное уравнение решаем относительно вычитания, то есть неизвестно уменьшаемое x.
Для того, чтобы найти неизвестное уменьшаемое, необходимо к разности прибавить вычитаемое, получим
x=9,76+27
Или, выполнив сложение,
x=36,76

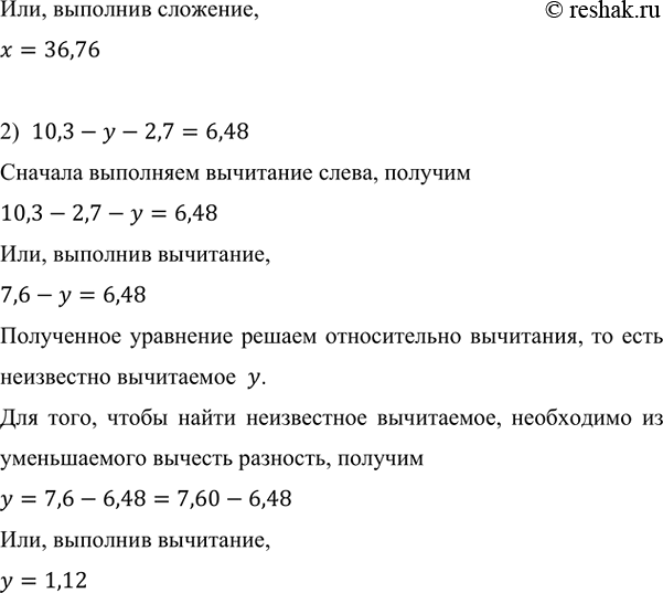
2) 10,3-y-2,7=6,48
Сначала выполняем вычитание слева, получим
10,3-2,7-y=6,48
Или, выполнив вычитание,
7,6-y=6,48
Полученное уравнение решаем относительно вычитания, то есть неизвестно вычитаемое y.
Для того, чтобы найти неизвестное вычитаемое, необходимо из уменьшаемого вычесть разность, получим
y=7,6-6,48=7,60-6,48
Или, выполнив вычитание,
y=1,12

*Цитирирование задания со ссылкой на учебник производится исключительно в учебных целях для лучшего понимания разбора решения задания.
*К сожалению, временные проблемы с публикацией комментариев с мобильных устройств.