🔥ГДЗ под запретом?

Упр.5.29 ГДЗ Виленкин Жохов 6 класс Часть 2, Просвещение (Математика)

Решение #1 (Учебник 2023)

Изображение Вычислите значение выражения:а) 4 2/15 - 3 3/10 - 2 1/6;    в) 24 2/35 - 18 5/14 - 5 3/10;б) 7 5/21 - 14 1/7 + 6 1/14;   г) 1 2/9 + 2 5/6 - 35 1/5.Для того,...

Решение #2 (Учебник 2023)

Изображение Вычислите значение выражения:а) 4 2/15 - 3 3/10 - 2 1/6;    в) 24 2/35 - 18 5/14 - 5 3/10;б) 7 5/21 - 14 1/7 + 6 1/14;   г) 1 2/9 + 2 5/6 - 35 1/5.Для того,...
Дополнительное изображение
Дополнительное изображение

Решение #3 (Учебник 2023)

Изображение Вычислите значение выражения:а) 4 2/15 - 3 3/10 - 2 1/6;    в) 24 2/35 - 18 5/14 - 5 3/10;б) 7 5/21 - 14 1/7 + 6 1/14;   г) 1 2/9 + 2 5/6 - 35 1/5.Для того,...

Рассмотрим вариант решения задания из учебника Виленкин, Жохов, Чесноков 6 класс, Просвещение:
Вычислите значение выражения:
а) 4 2/15 - 3 3/10 - 2 1/6; в) 24 2/35 - 18 5/14 - 5 3/10;
б) 7 5/21 - 14 1/7 + 6 1/14; г) 1 2/9 + 2 5/6 - 35 1/5.
Для того, чтобы из данного числа вычесть другое, необходимо к уменьшаемому прибавить число, противоположное вычитае-мому.
Для того, чтобы сложить два числа с разными знаками, необходимо найти модули слагаемых и из большего модуля вычесть меньший модуль; перед полученным числом поставить знак слагаемого с большим модулем.
Для того, чтобы сложить два отрицательных числа, необходимо найти и сложить модули слагаемых; перед полученным числом поставить знак «-».
При сравнении модулей чисел опираемся на следующие правила:
- из двух натуральных чисел больше то, которое в натуральном ряду встречается раньше.
- из двух десятичных дробей с разными целыми частями больше та дробь, у которой целая часть больше.
- из двух дробей с одинаковыми знаменателями больше та, у которой числитель больше, и меньше та, у которой числитель меньше.
- для того, чтобы сравнить две дроби с разными знаменателями, необходимо привести данные дроби к общему знаменателю и применить правило сравнения дробей с одинаковыми знаменателями.
- из двух смешанных чисел с разными целыми частями больше то число, у которого целая часть больше.
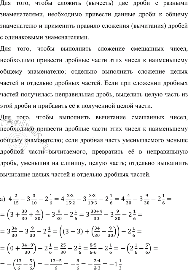
Для того, чтобы найти сумму (разность) двух дробей с одинаковыми знаменателями, необходимо сложить (вычесть) их числители, а знаменатель оставить прежним.
Для того, чтобы сложить (вычесть) две дроби с разными знаменателями, необходимо привести данные дроби к общему знаменателю и применить правило сложения (вычитания) дробей с одинаковыми знаменателями.
Для того, чтобы выполнить сложение смешанных чисел, необходимо привести дробные части этих чисел к наименьшему общему знаменателю; отдельно выполнить сложение целых частей и отдельно дробных частей. Если при сложении дробных частей получилась неправильная дробь, выделить целую часть из этой дроби и прибавить её к полученной целой части.
Для того, чтобы выполнить вычитание смешанных чисел, необходимо привести дробные части этих чисел к наименьшему общему знаменателю; если дробная часть уменьшаемого меньше дробной части вычитаемого, превратить её в неправильную дробь, уменьшив на единицу, целую часть; отдельно выполнить вычитание целых частей и отдельно дробных частей.
а) 4 2/15-3 3/10-2 1/6=4 (2•2)/(15•2)-3 (3•3)/(10•3)-2 1/6=4 4/30-3 9/30-2 1/6=(3+30/30+4/30)-3 9/30-2 1/6=3 (30+4)/30-3 9/30-2 1/6=3 34/30-3 9/30-2 1/6=((3-3)+(34/30-9/30))-2 1/6=(0+(34-9)/30)-2 1/6=25/30-2 1/6=(5•5)/(5•6)-2 1/6=-(2 1/6-5/6)=-(13/6-5/6)=-(13-5)/6=-8/6=-(2•4)/(2•3)=-1 1/3
б) 7 5/21-14 1/7+6 1/14=(7 5/21+6 1/14)-14 1/7=(7 (5•2)/(21•2)+6 (1•3)/(14•3))-14 1/7=(7 10/42+6 3/42)-14 1/7=((7+6)+(10/42+3/42))-14 1/7=(13+(10+3)/42)-14 1/7=13 13/42-14 1/7=13 13/42-14 (1•6)/(7•6)=13 13/42-14 6/42=-(14 6/42-13 13/42)=-(13+42/42+6/42-13 13/42)=-(13 (42+6)/42-13 13/42)=-(13 48/42-13 13/42)=-(48-13)/42=-35/42=-(5•7)/(6•7)=-5/6
в) 24 2/35-18 5/14-5 3/10=24 (2•2)/(35•2)-18 (5•5)/(14•5)-5 (3•7)/(10•7)=24 4/70-18 25/70-5 21/70=(23+70/70+4/70)-18 25/70-5 21/70=23 (70+4)/70-18 25/70-5 21/70=23 74/70-18 25/70-5 21/70=(23-18-5)+(74/70-25/70-21/70)=(5-5)+(74-25-21)/70=0+(49-21)/70=28/70=(4•7)/(7•10)=0,4
г) 1 2/9+2 5/6-35 1/5=1 (2•2)/(9•2)+2 (5•3)/(6•3)-35 1/5=1 4/18+2 15/18-35 1/5=(1+2)+(4/18+15/18)-35 1/5=3+(4+15)/18-35 1/5=3+19/18-35 1/5=3+1 1/18-35 1/5=4 1/18-35 1/(5)=-(35 1/5-4 1/18)=-(35 (1•18)/(5•18)-4 (1•5)/(18•5))=-(35 18/90-4 5/90)=-((35-4)+(18/90-5/90))=-(31+(18-5)/90)=-31 13/90

*Цитирирование задания со ссылкой на учебник производится исключительно в учебных целях для лучшего понимания разбора решения задания.
*К сожалению, временные проблемы с публикацией комментариев с мобильных устройств.