🔥ГДЗ под запретом?

Упр.5.23 ГДЗ Виленкин Жохов 6 класс Часть 2, Просвещение (Математика)

Решение #1 (Учебник 2023)

Изображение Представьте в виде:а) десятичных дробей числа: 2/5; 4 1/2; 3/4; 5 7/20; 1 5/8;б) обыкновенных дробей числа: 2,4; 4,5; 0,25; 2,55; 6,625.Для того, чтобы дробь или...

Решение #2 (Учебник 2023)

Изображение Представьте в виде:а) десятичных дробей числа: 2/5; 4 1/2; 3/4; 5 7/20; 1 5/8;б) обыкновенных дробей числа: 2,4; 4,5; 0,25; 2,55; 6,625.Для того, чтобы дробь или...

Решение #3 (Учебник 2023)

Изображение Представьте в виде:а) десятичных дробей числа: 2/5; 4 1/2; 3/4; 5 7/20; 1 5/8;б) обыкновенных дробей числа: 2,4; 4,5; 0,25; 2,55; 6,625.Для того, чтобы дробь или...

Рассмотрим вариант решения задания из учебника Виленкин, Жохов, Чесноков 6 класс, Просвещение:
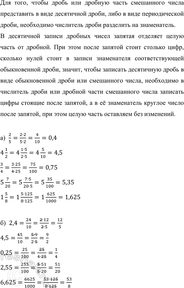
Представьте в виде:
а) десятичных дробей числа: 2/5; 4 1/2; 3/4; 5 7/20; 1 5/8;
б) обыкновенных дробей числа: 2,4; 4,5; 0,25; 2,55; 6,625.
Для того, чтобы дробь или дробную часть смешанного числа представить в виде десятичной дроби, либо в виде периодической дроби, необходимо числитель дроби разделить на знаменатель.
В десятичной записи дробных чисел запятая отделяет целую часть от дробной. При этом после запятой стоит столько цифр, сколько нулей стоит в записи знаменателя соответствующей обыкновенной дроби, значит, чтобы записать десятичную дробь в виде обыкновенной дроби или смешанного числа, необходимо в числитель дроби или дробной части смешанного числа записать цифры стоящие после запятой, а в её знаменатель круглое число после запятой, при этом целую часть оставляем без изменений.
а) 2/5=(2•2)/(5•2)=4/10=0,4
4 1/2=4 (1•5)/(2•5)=4 5/10=4,5
3/4=(3•25)/(4•25)=75/100=0,75
5 7/20=5 (7•5)/(20•5)=5 35/100=5,35
1 5/8=1 (5•125)/(8•125)=1 625/1000=1,625
б) 2,4=24/10=(2•12)/(2•5)=12/5
4,5=45/10=(5•9)/(2•5)=9/2
0,25=25/100=25/(4•25)=1/4
2,55=255/100=(5•51)/(5•20)=51/20
6,625=6625/1000=(53•125)/(8•125)=53/8

*Цитирирование задания со ссылкой на учебник производится исключительно в учебных целях для лучшего понимания разбора решения задания.
*К сожалению, временные проблемы с публикацией комментариев с мобильных устройств.