Упр.4.91 ГДЗ Дорофеев Суворова 9 класс (Алгебра)
Решение #1

Рассмотрим вариант решения задания из учебника Дорофеев, Суворова, Бунимович 9 класс, Просвещение:
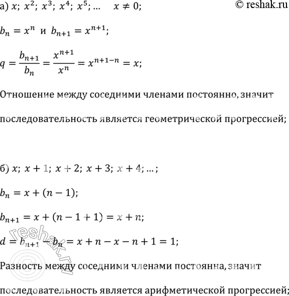
Является ли арифметической или геометрической прогрессией последовательность:
а) х; х^2; х^3; х^4; х^5;..., где х ? 0;
б) х; х + 1; х + 2; х + 3; х + 4;...;
в) х; 2х; Зх; 4х; 5х;...;
г) х; ах; а^2х; а^3х; а^4х; где х ? 0 и а ? 0?
Популярные решебники 9 класс Все решебники
*К сожалению, временные проблемы с публикацией комментариев с мобильных устройств.