Упр.4.93 ГДЗ Дорофеев Суворова 9 класс (Алгебра)
Решение #1

Рассмотрим вариант решения задания из учебника Дорофеев, Суворова, Бунимович 9 класс, Просвещение:
Исследуем
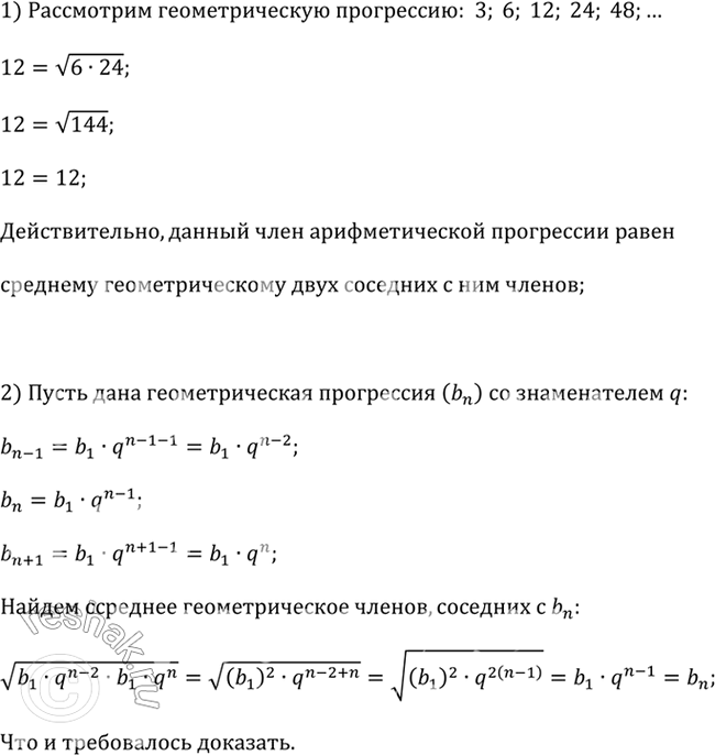
1) Рассмотрите геометрическую прогрессию
3; 6; 12; 24; 48; ... .
Возьмите любой член этой прогрессии и убедитесь в том, что он равен среднему геометрическому двух соседних членов. (Напомним, что среднее геометрическое двух положительных чисел а и b равно v(ab).)
2) Пусть последовательность (b_n) — геометрическая прогрессия, членами которой являются положительные числа. Докажите, что любой член, начиная со второго, равен среднему геометрическому двух соседних с ним членов.
3) Найдите члены последовательности, обозначенные буквами, если известно, что эта последовательность — геометрическая прогрессия, в которой q > 0:
а) b_1; 6; b_3; 54; b_5; b_6; ...;
б) 9; b_2; 27; ...; b_6; 243; b_8; ... .
Популярные решебники 9 класс Все решебники
*К сожалению, временные проблемы с публикацией комментариев с мобильных устройств.