Упр.4.90 ГДЗ Дорофеев Суворова 9 класс (Алгебра)
Решение #1

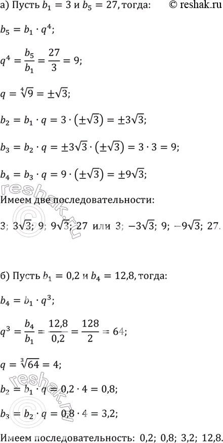
Рассмотрим вариант решения задания из учебника Дорофеев, Суворова, Бунимович 9 класс, Просвещение:
а) Между числами 3 и 27 вставьте три числа так, чтобы вместе с данными они образовывали геометрическую прогрессию.
б) Между числами 0,2 и 12,8 вставьте два числа так, чтобы вместе с данными числами они образовывали геометрическую прогрессию.
Популярные решебники 9 класс Все решебники
*К сожалению, временные проблемы с публикацией комментариев с мобильных устройств.