Упр.4.86 ГДЗ Дорофеев Суворова 9 класс (Алгебра)
Решение #1

Рассмотрим вариант решения задания из учебника Дорофеев, Суворова, Бунимович 9 класс, Просвещение:
Сторона квадрата равна 12 см. Середины сторон квадрата являются вершинами второго квадрата, середины сторон второго квадрата являются вершинами третьего квадрата и т. д. (рис. 4.15).
а) Площади первого, второго, третьего и т. д. квадратов образуют некоторую последовательность. Объясните, почему эта последовательность является геометрической прогрессией. Назовите несколько её членов. Запишите формулу n-го члена этой последовательности.
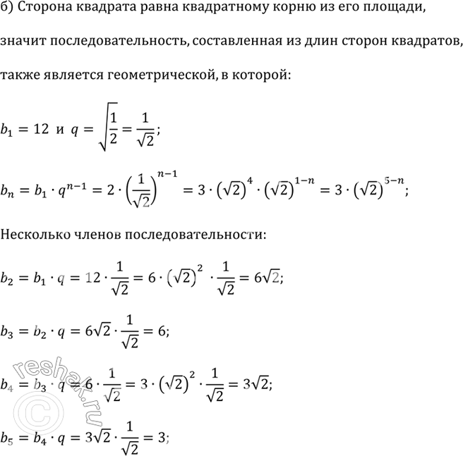
б) Запишите несколько членов последовательности, составленной из длин сторон квадратов. Является ли эта последовательность геометрической прогрессией? Запишите формулу n-го члена этой последовательности.
Популярные решебники 9 класс Все решебники
*размещая тексты в комментариях ниже, вы автоматически соглашаетесь с пользовательским соглашением