Упр.4.87 ГДЗ Дорофеев Суворова 9 класс (Алгебра)
Решение #1

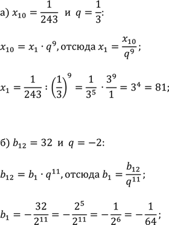
Рассмотрим вариант решения задания из учебника Дорофеев, Суворова, Бунимович 9 класс, Просвещение:
а) В геометрической прогрессии (x_n) x_10 = 1/243, q = 1/3. Найдите первый член этой прогрессии.
б) В геометрической прогрессии (b_n) b_12 = 32, q = -2. Найдите первый член этой прогрессии.
Популярные решебники 9 класс Все решебники
*размещая тексты в комментариях ниже, вы автоматически соглашаетесь с пользовательским соглашением