🔥ГДЗ под запретом?

Упр.4.234 ГДЗ Виленкин Жохов 6 класс Часть 2, Просвещение (Математика)

Решение #1 (Учебник 2023)

Изображение Выполните вычитание:а) -2 5/8 - 1/4;   в) 1 3/5 - (-2 1/6);     д) -3 1/4 - 0,75;     ж) 3 2/11 - 4 7/33; б) 3/8 - 1 1/4;    г) -3 7/12 - (-1 3/8);   е) -2,4 - (-1...

Решение #2 (Учебник 2023)

Изображение Выполните вычитание:а) -2 5/8 - 1/4;   в) 1 3/5 - (-2 1/6);     д) -3 1/4 - 0,75;     ж) 3 2/11 - 4 7/33; б) 3/8 - 1 1/4;    г) -3 7/12 - (-1 3/8);   е) -2,4 - (-1...
Дополнительное изображение
Дополнительное изображение

Решение #3 (Учебник 2023)

Изображение Выполните вычитание:а) -2 5/8 - 1/4;   в) 1 3/5 - (-2 1/6);     д) -3 1/4 - 0,75;     ж) 3 2/11 - 4 7/33; б) 3/8 - 1 1/4;    г) -3 7/12 - (-1 3/8);   е) -2,4 - (-1...

Рассмотрим вариант решения задания из учебника Виленкин, Жохов, Чесноков 6 класс, Просвещение:
Выполните вычитание:
а) -2 5/8 - 1/4; в) 1 3/5 - (-2 1/6); д) -3 1/4 - 0,75; ж) 3 2/11 - 4 7/33;
б) 3/8 - 1 1/4; г) -3 7/12 - (-1 3/8); е) -2,4 - (-1 1/3); з) -4 4/9 - (-3 5/6).
Для того, чтобы из данного числа вычесть другое, необходимо к уменьшаемому прибавить число, противоположное вычитаемому.
Для того, чтобы сложить два отрицательных числа, необходимо найти модули слагаемых и сложить модули слагаемых; перед полученным числом поставить знак «-».
Для того, чтобы сложить два числа с разными знаками, необходимо найти модули слагаемых и из большего модуля вычесть меньший модуль; перед полученным числом поставить знак слагаемого с большим модулем.
При сравнении модулей чисел опираемся на следующие правила:
- из двух натуральных чисел больше то, которое в натуральном ряду встречается раньше.
- из двух дробей с одинаковыми знаменателями больше та, у которой числитель больше, и меньше та, у которой числитель меньше.
- для того, чтобы сравнить две дроби с разными знаменателями, необходимо привести данные дроби к общему знаменателю; применить правило сравнения дробей с одинаковыми знаменателями.
- из двух смешанных чисел с разными целыми частями больше то число, у которого целая часть больше.
Также при выполнении вычислений опираемся на следующие правила:
- для того, чтобы найти сумму (разность) двух дробей с одинаковыми знаменателями, необходимо сложить (вычесть) их числители, а знаменатель оставить прежним.
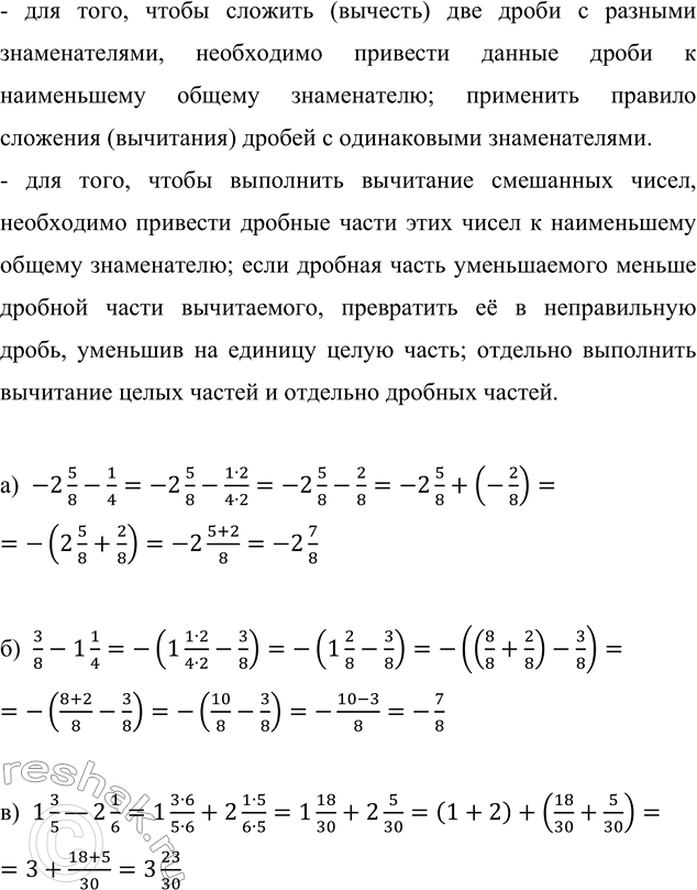
- для того, чтобы сложить (вычесть) две дроби с разными знаменателями, необходимо привести данные дроби к наименьшему общему знаменателю; применить правило сложения (вычитания) дробей с одинаковыми знаменателями.
- для того, чтобы выполнить вычитание смешанных чисел, необходимо привести дробные части этих чисел к наименьшему общему знаменателю; если дробная часть уменьшаемого меньше дробной части вычитаемого, превратить её в неправильную дробь, уменьшив на единицу целую часть; отдельно выполнить вычитание целых частей и отдельно дробных частей.
а) -2 5/8-1/4=-2 5/8-(1•2)/(4•2)=-2 5/8-2/8=-2 5/8+(-2/8)=-(2 5/8+2/8)=-2 (5+2)/8=-2 7/8
б) 3/8-1 1/4=-(1 (1•2)/(4•2)-3/8)=-(1 2/8-3/8)=-((8/8+2/8)-3/8)=-((8+2)/8-3/8)=-(10/8-3/8)=-(10-3)/8=-7/8
в) 1 3/5—2 1/6=1 (3•6)/(5•6)+2 (1•5)/(6•5)=1 18/30+2 5/30=(1+2)+(18/30+5/30)=3+(18+5)/30=3 23/30
г) -3 7/12—1 3/8=-3 (7•2)/(12•2)+1 (3•3)/(8•3)=-3 14/24+1 9/24=-(3 14/24-1 9/24)=-((3-1)+(14/24-9/24))=-(2+(14-9)/24)=-2 5/24
д) -3 1/4-0,75=-3 (1•25)/(4•25)+(-0,75)=-3 25/100+(-0,75)=-3,25+(-0,75)=-(3,25+0,75)=-4
е) -2,4—1 1/3=-2 4/10—1 1/3=-2 (2•2)/(2•5)—1 1/3=-2 (2•3)/(5•3)+1 (1•5)/(3•5)=-2 6/15+1 5/15=-(2 6/15-1 5/15)=-((2-1)+(6/15-5/15))=-(1+(6-5)/15)=-1 1/15
ж) 3 2/11-4 7/33=-(4 7/33-3 (2•3)/(11•3))=-(4 7/33-3 6/33)=-((4-3)+(7/33-6/33)=-(1+(7-6)/33)=-1 1/33
з) -4 4/9—3 5/6=-4 (4•2)/(9•2)+3 (5•3)/(6•3)=-4 8/18+3 15/18=-(4 8/18-3 15/18)=-((3+1+8/18)-3 15/18)= -((3+18/18+8/18)-3 15/18)=-((3+(18+8)/18)-3 15/18)=-(3 26/18-3 15/18)=-((3-3)+(26/18-15/18))=-(0+(26-15)/18)=-11/18

*Цитирирование задания со ссылкой на учебник производится исключительно в учебных целях для лучшего понимания разбора решения задания.
*К сожалению, временные проблемы с публикацией комментариев с мобильных устройств.