Упр.2.52 ГДЗ Дорофеев Суворова 7 класс (Алгебра)
Решение #1

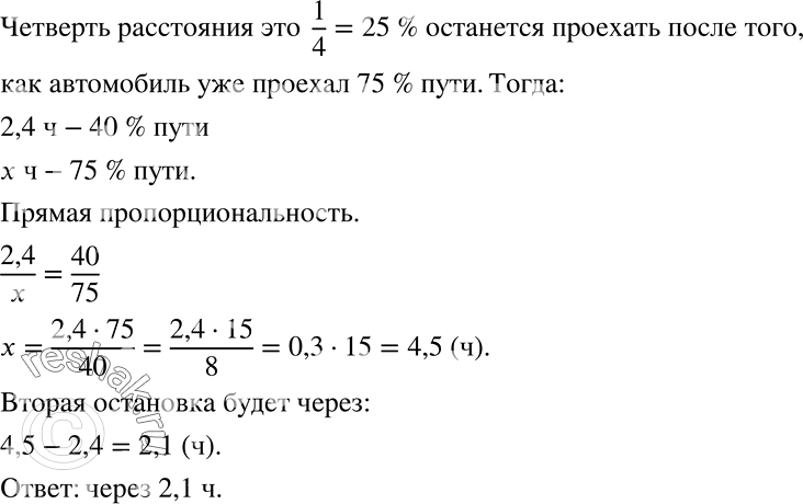
Рассмотрим вариант решения задания из учебника Дорофеев, Суворова, Бунимович 7 класс, Просвещение:
Проехав 40% всего пути за 2,4 ч, водитель автомобиля сделал остановку. Следующую остановку он планирует сделать в пункте, после которого ему останется проехать четверть всего пути. Через какое время он сделает вторую остановку, если будет ехать с той же скоростью?
Популярные решебники 7 класс Все решебники
*размещая тексты в комментариях ниже, вы автоматически соглашаетесь с пользовательским соглашением