Упр.2.55 ГДЗ Дорофеев Суворова 7 класс (Алгебра)
Решение #1

Рассмотрим вариант решения задания из учебника Дорофеев, Суворова, Бунимович 7 класс, Просвещение:
Исследуем
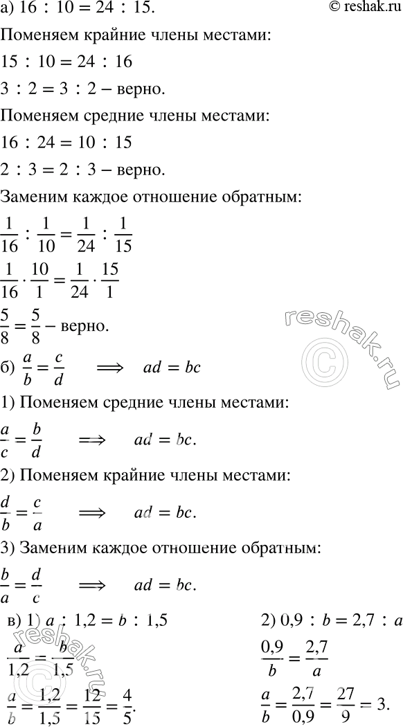
а) Дана пропорция 16: 10 = 24: 15. Убедитесь, что вы вновь получите пропорцию, если:
поменяете местами крайние члены;
поменяете местами средние члены;
замените каждое отношение обратным.
б) Используя пропорцию a/b = c/d, запишите три новые пропорции. (Убедитесь в том, что полученные равенства действительно являются пропорциями.) Сформулируйте соответствующие свойства пропорции.
в) Чему равно отношение а к b, если известно, что
a : 1,2 = b : 1,5;
0,9 : b = 2,7 : а?
Популярные решебники 7 класс Все решебники
*размещая тексты в комментариях ниже, вы автоматически соглашаетесь с пользовательским соглашением