Упр.2.51 ГДЗ Дорофеев Суворова 7 класс (Алгебра)
Решение #1

Рассмотрим вариант решения задания из учебника Дорофеев, Суворова, Бунимович 7 класс, Просвещение:
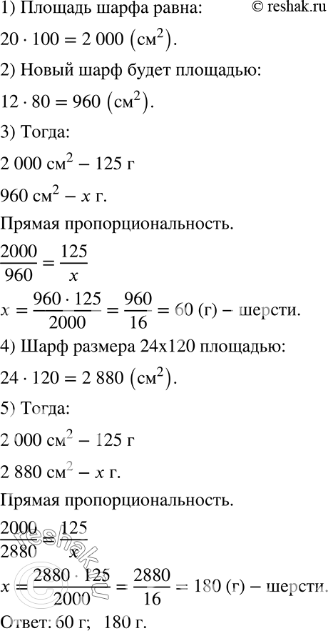
Чтобы связать шарф размером 20 х 100 см, потребуется 125 г шерсти. Сколько такой же шерсти нужно, чтобы связать шарф размером 12 х 80 см? 24 х 120 см?
Популярные решебники 7 класс Все решебники
*размещая тексты в комментариях ниже, вы автоматически соглашаетесь с пользовательским соглашением