Упр.2.58 ГДЗ Дорофеев Суворова 7 класс (Алгебра)
Решение #1

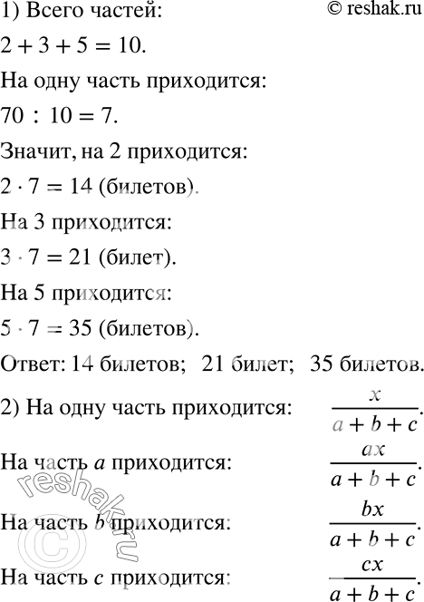
Рассмотрим вариант решения задания из учебника Дорофеев, Суворова, Бунимович 7 класс, Просвещение:
) Распределите 70 билетов между тремя классами пропорционально числам 2, 3 и 5.
2) Разделите число х на части, пропорциональные числам а, b, с.
Популярные решебники 7 класс Все решебники
*К сожалению, временные проблемы с публикацией комментариев с мобильных устройств.