Упр.2.50 ГДЗ Дорофеев Суворова 7 класс (Алгебра)
Решение #1

Рассмотрим вариант решения задания из учебника Дорофеев, Суворова, Бунимович 7 класс, Просвещение:
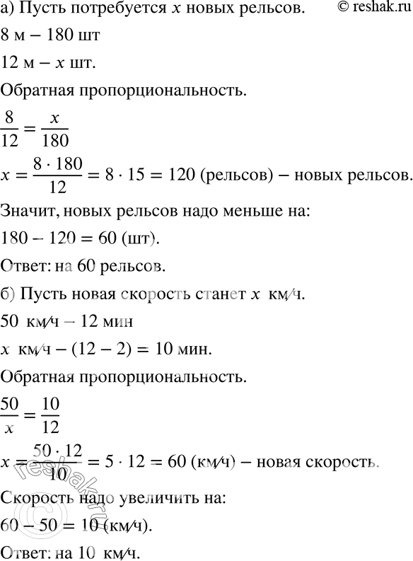
а) На участке железнодорожного пути старые 8-метровые рельсы меняют на новые 12-метровые. Снято 180 старых рельсов. На сколько меньше потребуется новых рельсов, чтобы заменить старые?
б) Двигаясь со скоростью 50 км/ч, электропоезд прошёл перегон за 12 мин. На сколько надо увеличить скорость, чтобы сократить время прохождения этого перегона на 2 мин?
Популярные решебники 7 класс Все решебники
*размещая тексты в комментариях ниже, вы автоматически соглашаетесь с пользовательским соглашением