Упр.2.53 ГДЗ Дорофеев Суворова 7 класс (Алгебра)
Решение #1

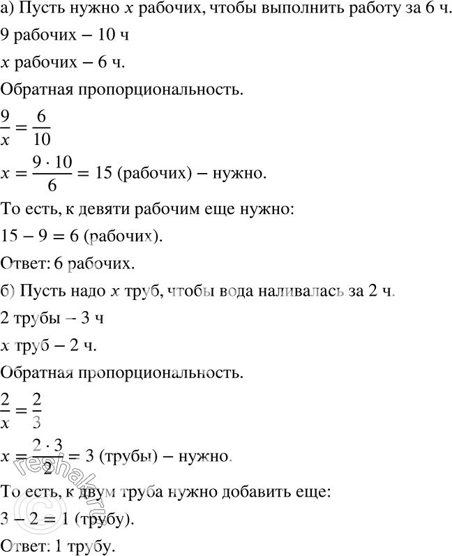
Рассмотрим вариант решения задания из учебника Дорофеев, Суворова, Бунимович 7 класс, Просвещение:
а) Девять рабочих, работая с одинаковой производительностью, могут выполнить работу за 10 ч. Сколько ещё нужно рабочих, чтобы эта работа была выполнена за 6 ч?
б) Через две трубы вода из бассейна выливается за 3 ч. Сколько ещё надо подключить труб, чтобы вода вылилась за 2 ч?
Популярные решебники 7 класс Все решебники
*размещая тексты в комментариях ниже, вы автоматически соглашаетесь с пользовательским соглашением