🔥ГДЗ под запретом?

Упр.2.418 ГДЗ Виленкин Жохов 6 класс Часть 1, Просвещение (Математика)

Решение #1 (Учебник 2023)

Изображение Поезд шёл 5 ч со скоростью 50 3/4 км/ч и 5 ч со скоростью 50 1/4 км/ч. Сколько километров прошёл поезд за эти 10 ч?Для того, чтобы найти пройденный путь, необходимо...

Решение #2 (Учебник 2023)

Изображение Поезд шёл 5 ч со скоростью 50 3/4 км/ч и 5 ч со скоростью 50 1/4 км/ч. Сколько километров прошёл поезд за эти 10 ч?Для того, чтобы найти пройденный путь, необходимо...
Дополнительное изображение

Решение #3 (Учебник 2023)

Изображение Поезд шёл 5 ч со скоростью 50 3/4 км/ч и 5 ч со скоростью 50 1/4 км/ч. Сколько километров прошёл поезд за эти 10 ч?Для того, чтобы найти пройденный путь, необходимо...

Решение #4 (Учебник 2021)

Изображение Поезд шёл 5 ч со скоростью 50 3/4 км/ч и 5 ч со скоростью 50 1/4 км/ч. Сколько километров прошёл поезд за эти 10 ч?Для того, чтобы найти пройденный путь, необходимо...

Решение #5 (Учебник 2021)

Изображение Поезд шёл 5 ч со скоростью 50 3/4 км/ч и 5 ч со скоростью 50 1/4 км/ч. Сколько километров прошёл поезд за эти 10 ч?Для того, чтобы найти пройденный путь, необходимо...

Решение #6 (Учебник 2021)

Изображение Поезд шёл 5 ч со скоростью 50 3/4 км/ч и 5 ч со скоростью 50 1/4 км/ч. Сколько километров прошёл поезд за эти 10 ч?Для того, чтобы найти пройденный путь, необходимо...

Рассмотрим вариант решения задания из учебника Виленкин, Жохов, Чесноков 6 класс, Просвещение:
Выполните деление:
а) 5/9 : 5; б) 4/7 : 4; в) 1 : 5/13; г) 7 : 4/7; д) 9 : 3/7; е) 4 : 8/9.
При выполнении вычислений опираемся на следующие правила:
- для того, чтобы разделить одну дробь на другую, необходимо делимое умножить на число, обратное делителю, то есть у делителя нужно поменять местами числитель и знаменатель.
- чтобы умножить обыкновенную дробь на натуральное число, необходимо её числитель умножить на это число, а знаменатель оставить без изменения.
- произведением двух дробей является дробь, числитель которой равен произведению числителей, а знаменатель – произведению знаменателей.
- при делении дроби на натуральное число, учитываем то, что любое натуральное число можно представить в виде дроби со знаменателем 1, затем пользуемся правилом деления дробей.
При этом, прежде, чем перемножить числа, выполняем сокращение.
Для того, чтобы неправильную дробь, числитель которой нацело не делится на знаменатель, преобразовать в смешанное число, необходимо числитель разделить на знаменатель; полученное неполное частное записать как целую часть смешанного числа, а остаток – как числитель его дробной части.
а) 5/9 :5=5/9 :5/1=5/9•1/5=(5•1)/(9•5)=1/9
б) 4/7 :4=4/7 :4/1=4/7•1/4=(4•1)/(7•4)=1/7
в) 1:5/13=1•13/5=13/5=2 3/5=2 (3•2)/(5•2)=2 6/10=2,6
г) 7:4/7=7•7/4=(7•7)/4=49/4=12 1/4
д) 9:3/7=9•7/3=(9•7)/3=(3•3•7)/3=21/1=21
е) 4:8/9=4•9/8=(4•9)/8=(4•9)/(2•4)=9/2=4 1/2=4 (1•5)/(2•5)=4 5/10=4,5

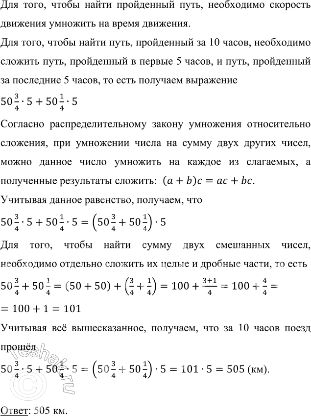
Поезд шёл 5 ч со скоростью 50 3/4 км/ч и 5 ч со скоростью 50 1/4 км/ч. Сколько километров прошёл поезд за эти 10 ч?

Для того, чтобы найти пройденный путь, необходимо скорость движения умножить на время движения.
Для того, чтобы найти путь, пройденный за 10 часов, необходимо сложить путь, пройденный в первые 5 часов, и путь, пройденный за последние 5 часов, то есть получаем выражение
50 3/4•5+50 1/4•5
Согласно распределительному закону умножения относительно сложения, при умножении числа на сумму двух других чисел, можно данное число умножить на каждое из слагаемых, а полученные результаты сложить: (a+b)c=ac+bc.
Учитывая данное равенство, получаем, что
50 3/4•5+50 1/4•5=(50 3/4+50 1/4)•5
Для того, чтобы найти сумму двух смешанных чисел, необходимо отдельно сложить их целые и дробные части, то есть
50 3/4+50 1/4=(50+50)+(3/4+1/4)=100+(3+1)/4=100+4/4=
=100+1=101
Учитывая всё вышесказанное, получаем, что за 10 часов поезд прошёл
50 3/4•5+50 1/4•5=(50 3/4+50 1/4)•5=101•5=505 (км).
Ответ: 505 км.

*Цитирирование задания со ссылкой на учебник производится исключительно в учебных целях для лучшего понимания разбора решения задания.
*К сожалению, временные проблемы с публикацией комментариев с мобильных устройств.