🔥ГДЗ под запретом?

Упр.2.362 ГДЗ Виленкин Жохов 6 класс Часть 1, Просвещение (Математика)

Решение #1 (Учебник 2023)

Изображение Найдите какие-нибудь четыре решения неравенства: а) а < 0,5;   б) 5 < b < 8;   в) 9 1/2 < с < 10 1/4.а) Ноль меньше любого натурального числа, значит, ...

Решение #2 (Учебник 2021)

Изображение Найдите какие-нибудь четыре решения неравенства: а) а < 0,5;   б) 5 < b < 8;   в) 9 1/2 < с < 10 1/4.а) Ноль меньше любого натурального числа, значит, ...

Решение #3 (Учебник 2021)

Изображение Найдите какие-нибудь четыре решения неравенства: а) а < 0,5;   б) 5 < b < 8;   в) 9 1/2 < с < 10 1/4.а) Ноль меньше любого натурального числа, значит, ...
Дополнительное изображение
Дополнительное изображение

Рассмотрим вариант решения задания из учебника Виленкин, Жохов, Чесноков 6 класс, Просвещение:
Практическая работа
Вырежьте из плотной бумаги фигуры (см. рис. 49), увеличив все размеры в 5 раз, и склейте фигуры, изображённые на рисунке 48. На развёртках тонкой чёрной линией нарисованы клапаны для склеивания.

Найдите какие-нибудь четыре решения неравенства:
а) а < 0,5; б) 5 < b < 8; в) 9 1/2 < с < 10 1/4.
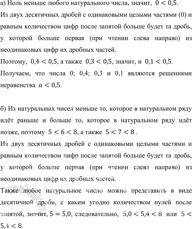
а) Ноль меньше любого натурального числа, значит, 0<0,5.
Из двух десятичных дробей с одинаковыми целыми частями (0) и равным количеством цифр после запятой больше будет та дробь, у которой больше первая (при чтении слева направо) из неодинаковых цифр их дробных частей.
Поэтому, 0,4<0,5, а также 0,3<0,5, значит, и 0,1<0,5.
Получаем, что числа 0; 0,4; 0,3 и 0,1 являются решениями неравенства a<0,5.
б) Из натуральных чисел меньше то, которое в натуральном ряду идёт раньше и больше то, которое в натуральном ряду идёт позже, поэтому 5<6<8, а также 5<7<8 .
Из двух десятичных дробей с одинаковыми целыми частями и равным количеством цифр после запятой больше будет та дробь, у которой больше первая (при чтении слева направо) из неодинаковых цифр их дробных частей.
Также любое натуральное число можно представить в виде десятичной дроби, с каким угодно количеством нулей после запятой, значит, 5=5,0, следовательно, 5,0<5,4<8 или 5<5,4<8.
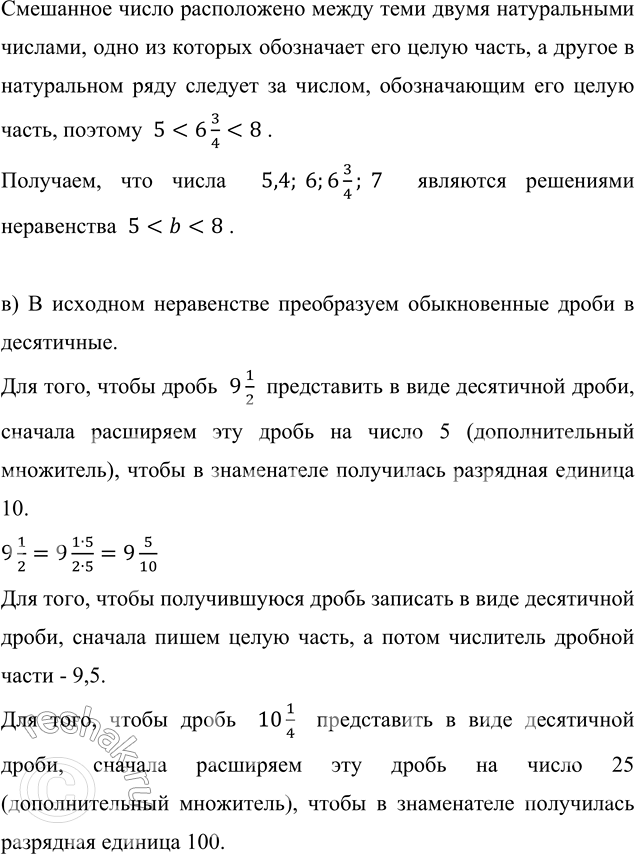
Смешанное число расположено между теми двумя натуральными числами, одно из которых обозначает его целую часть, а другое в натуральном ряду следует за числом, обозначающим его целую часть, поэтому 5<6 3/4<8 .
Получаем, что числа 5,4; 6;6 3/4; 7 являются решениями неравенства 5<b<8 .
в) В исходном неравенстве преобразуем обыкновенные дроби в десятичные.
Для того, чтобы дробь 9 1/2 представить в виде десятичной дроби, сначала расширяем эту дробь на число 5 (дополнительный множитель), чтобы в знаменателе получилась разрядная единица 10.
9 1/2=9 (1•5)/(2•5)=9 5/10
Для того, чтобы получившуюся дробь записать в виде десятичной дроби, сначала пишем целую часть, а потом числитель дробной части - 9,5.
Для того, чтобы дробь 10 1/4 представить в виде десятичной дроби, сначала расширяем эту дробь на число 25 (дополнительный множитель), чтобы в знаменателе получилась разрядная единица 100.
10 1/4=10 (1•25)/(4•25)=10 25/100
Для того, чтобы получившуюся дробь записать в виде десятичной дроби, сначала пишем целую часть, а потом числитель дробной части (10,25).
Получаем неравенство 9,5<c<10,25.
Из двух десятичных дробей с одинаковыми целыми частями и равным количеством цифр после запятой больше будет та дробь, у которой больше первая (при чтении слева направо) из неодинаковых цифр их дробных частей.
Также любое натуральное число можно представить в виде десятичной дроби, с каким угодно количеством нулей после запятой, значит, 10=10,0, следовательно, 9,5<10,0<10,25 или 9,5<10<10,25.
Значит, и неравенство 9,5<10,23<10,25 верное, так как 3<5.
Следовательно, неравенства 9,5<9,7<10,25 и
9,5<9,88<10,25 верные.
Получаем, что числа 9,7; 9,88;10; 10,23 являются решениями неравенства 9 1/2<c<10 1/4 .

*Цитирирование задания со ссылкой на учебник производится исключительно в учебных целях для лучшего понимания разбора решения задания.
*К сожалению, временные проблемы с публикацией комментариев с мобильных устройств.