Упр.14.22 ГДЗ Лукашик 7-9 класс по физике (Физика)
Решение #1

Рассмотрим вариант решения задания из учебника Лукашик, Иванова 7 класс, Просвещение:
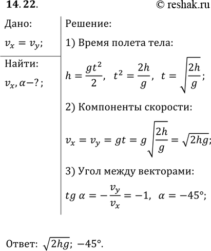
С какой начальной скоростью тело было брошено с высоты h в горизонтальном направлении, если в конце полёта компоненты вектора скорости v_x и v_y оказались одинаковыми? Чему равен угол между вектором скорости и осью X в момент падения на землю?
Популярные решебники 7 класс Все решебники
*К сожалению, временные проблемы с публикацией комментариев с мобильных устройств.