Упр.14.24 ГДЗ Лукашик 7-9 класс по физике (Физика)
Решение #1

Рассмотрим вариант решения задания из учебника Лукашик, Иванова 7 класс, Просвещение:
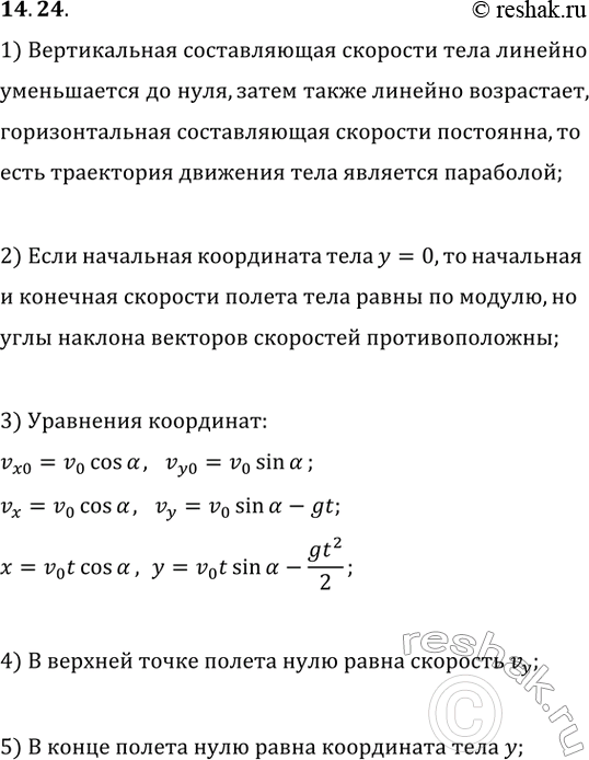
Тело брошено с некоторой начальной скоростью v_0 под углом 0 < ? < 90° к горизонтали. По какой траектории оно будет двигаться, если масштабы движения невелики и силы сопротивления не оказывают влияния на это движение? Равны ли начальная и конечная скорости полёта тела при этих условиях? Составьте кинематические уравнения для координат х и у, а также для компонент v_x и v_y вектора скорости тела в зависимости от времени.
Какая величина принимает значение, равное 0:
1) в верхней точке траектории;
2) в конце полёта?
Популярные решебники 7 класс Все решебники
*К сожалению, временные проблемы с публикацией комментариев с мобильных устройств.