Упр.14.26 ГДЗ Лукашик 7-9 класс по физике (Физика)
Решение #1

Рассмотрим вариант решения задания из учебника Лукашик, Иванова 7 класс, Просвещение:
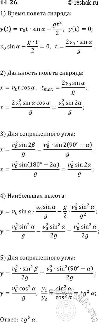
В разреженных слоях атмосферы траекторию полёта тела, брошенного под углом к горизонтали, можно считать параболой. Докажите, что при одинаковой начальной скорости v_0 дальность полёта тела будет одинаковой при сопряжённых углах, равных ? и ?=90°-? (рис. II-55). Во сколько раз различается максимальная высота полёта при этих углах? Сопротивление среды не учитывайте.
Популярные решебники 7 класс Все решебники
*К сожалению, временные проблемы с публикацией комментариев с мобильных устройств.