Упр.14.27 ГДЗ Лукашик 7-9 класс по физике (Физика)
Решение #1

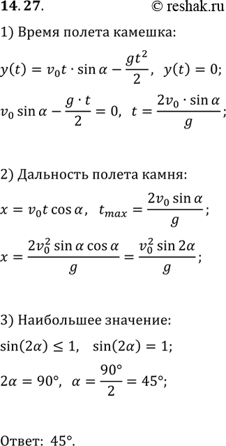
Рассмотрим вариант решения задания из учебника Лукашик, Иванова 7 класс, Просвещение:
Под каким углом к горизонтальной поверхности лучше бросить камешек, чтобы он улетел как можно дальше? Сопротивление воздуха не учитывайте.
Популярные решебники 7 класс Все решебники
*К сожалению, временные проблемы с публикацией комментариев с мобильных устройств.