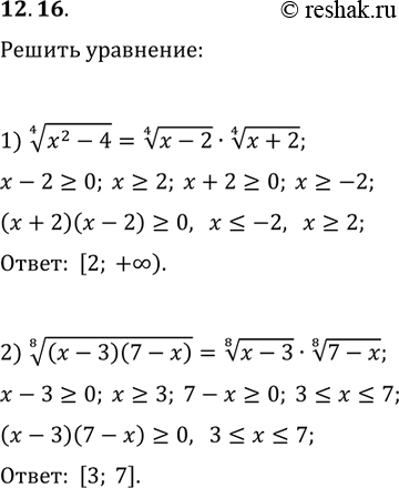
Упр.12.16 ГДЗ Мерзляк 10 класс Углубленный уровень (Алгебра)
Решение #1

Рассмотрим вариант решения задания из учебника Мерзляк, Номировский, Поляков 10 класс, Просвещение:
12.16. При каких значениях x выполняется равенство:
1) (x^2-4)^(1/4)=(x-2)^(1/4)·(x+2)^(1/4);
2) ((x-3)(7-x))^(1/8)=(x-3)^(1/8)·(7-x)^(1/8)?
Похожие решебники
Популярные решебники 10 класс Все решебники
*размещая тексты в комментариях ниже, вы автоматически соглашаетесь с пользовательским соглашением