Упр.12.18 ГДЗ Мерзляк 10 класс Углубленный уровень (Алгебра)
Решение #1

Рассмотрим вариант решения задания из учебника Мерзляк, Номировский, Поляков 10 класс, Просвещение:
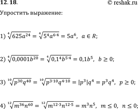
12.18. Упростите выражение:
1) (625a^24)^(1/4);
2) (0,0001b^20)^(1/4), если b?0;
3) (p^30 q^40)^(1/10), если p?0;
4) (m^36 n^60)^(1/12), если m?0, n?0.
Похожие решебники
Популярные решебники 10 класс Все решебники
*размещая тексты в комментариях ниже, вы автоматически соглашаетесь с пользовательским соглашением