Упр.12.10 ГДЗ Мерзляк 10 класс Углубленный уровень (Алгебра)
Решение #1

Рассмотрим вариант решения задания из учебника Мерзляк, Номировский, Поляков 10 класс, Просвещение:
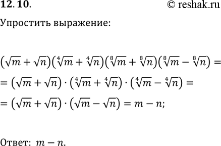
12.10. Упростите выражение (vm+vn)(m^(1/4)+n^(1/4))(m^(1/8)+n^(1/8))(m^(1/8)-n^(1/8)).
Похожие решебники
Популярные решебники 10 класс Все решебники
*размещая тексты в комментариях ниже, вы автоматически соглашаетесь с пользовательским соглашением