Задание ЕГЭ 3 Параграф 113 ГДЗ Мякишев 10 класс (Физика)
Решение #1

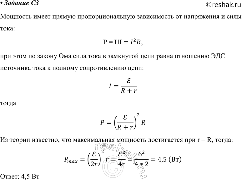
Рассмотрим вариант решения задания из учебника Мякишев, Буховцев 10 класс, Просвещение:
C3 Электрическая цепь состоит из источника тока и реостата. ЭДС источника 6 В, его внутреннее сопротивление r = 2 Ом. Сопротивление реостата можно изменять в пределах от 1 до 5 Ом. Чему равна максимальная мощность, выделяемая на реостате?
Похожие решебники
Популярные решебники 10 класс Все решебники
*К сожалению, временные проблемы с публикацией комментариев с мобильных устройств.