Задание 4 Параграф 113 ГДЗ Мякишев 10 класс (Физика)
Решение #1
Решение #2
Решение #3

Рассмотрим вариант решения задания из учебника Мякишев, Буховцев 10 класс, Просвещение:
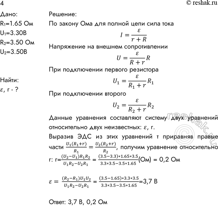
4. Батарейка для карманного фонаря замкнута на резистор переменного сопротивления. При сопротивлении резистора, равном 1,65 Ом, напряжение на нём равно 3,30 В, а при сопротивлении, равном 3,50 Ом, напряжение равно 3,50 В. Определите ЭДС и внутреннее сопротивление батарейки.
Похожие решебники
Популярные решебники 10 класс Все решебники
*К сожалению, временные проблемы с публикацией комментариев с мобильных устройств.