Задание ЕГЭ 1 Параграф 113 ГДЗ Мякишев 10 класс (Физика)
Решение #1

Рассмотрим вариант решения задания из учебника Мякишев, Буховцев 10 класс, Просвещение:
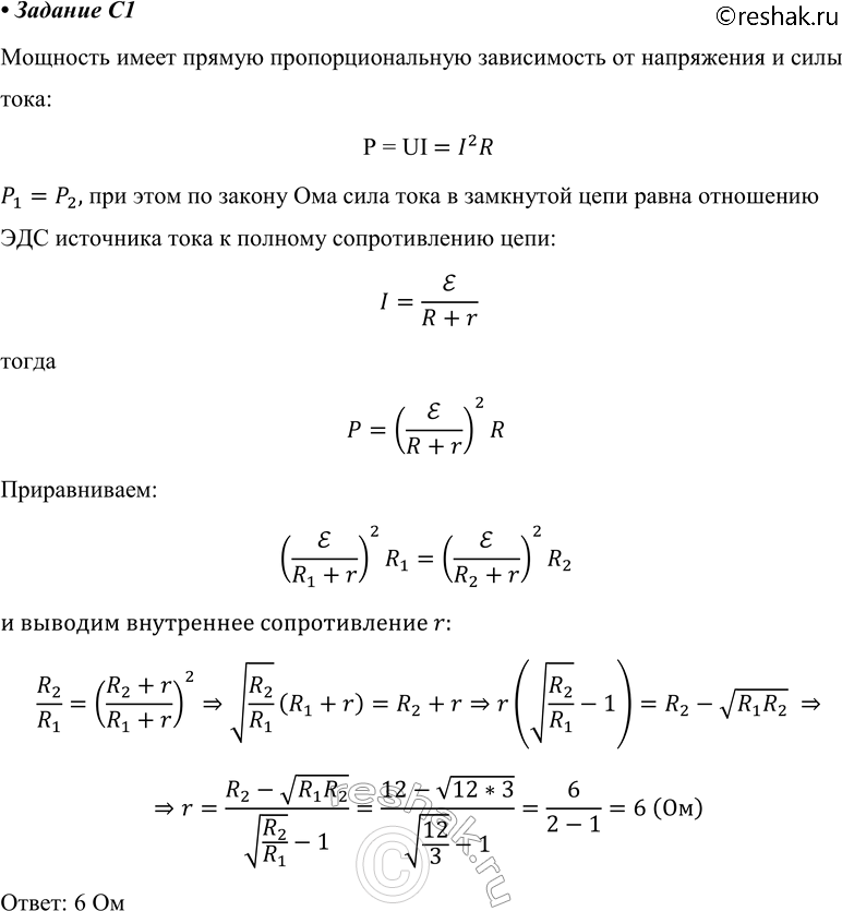
C1 Резисторы поочерёдно подключают к источнику постоянного тока. Сопротивления резисторов равны соответственно 3 Ом и 12 Ом. Мощность тока в резисторах одинакова. Чему равно внутреннее сопротивление источника тока?
Похожие решебники
Популярные решебники 10 класс Все решебники
*К сожалению, временные проблемы с публикацией комментариев с мобильных устройств.