Задание ЕГЭ 4 Параграф 113 ГДЗ Мякишев 10 класс (Физика)
Решение #1

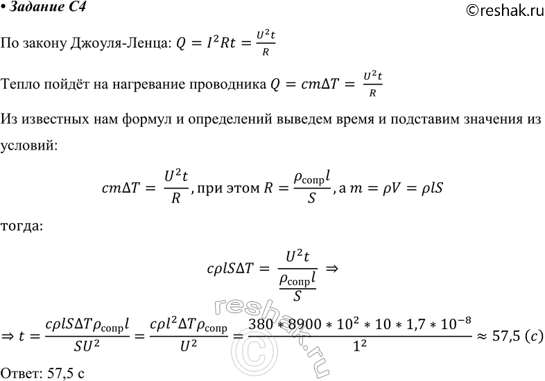
Рассмотрим вариант решения задания из учебника Мякишев, Буховцев 10 класс, Просвещение:
C4 К однородному медному цилиндрическому проводнику длиной 10 м приложили разность потенциалов 1 В. Определите промежуток времени, в течение которого температура проводника повысится на 10 К. Изменением сопротивления проводника и рассеянием тепла при его нагревании можно пренебречь. Плотность меди 8900 кг/м3, удельное сопротивление меди 1,7 * 10^-8 Ом • м, удельная теплоёмкость меди 380 Дж/(кг * К).
Похожие решебники
Популярные решебники 10 класс Все решебники
*К сожалению, временные проблемы с публикацией комментариев с мобильных устройств.