Задание 6 Параграф 113 ГДЗ Мякишев 10 класс (Физика)
Решение #1

Рассмотрим вариант решения задания из учебника Мякишев, Буховцев 10 класс, Просвещение:
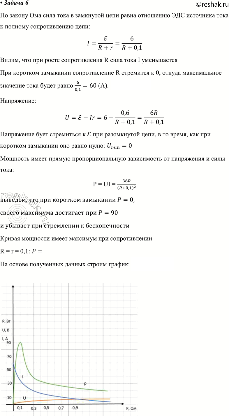
6. Замкнутая цепь питается от источника с ЭДС E =6 В и внутренним сопротивлением 0,1 Ом. Постройте графики зависимости силы тока в цепи, напряжения на зажимах источника и мощности от сопротивления внешнего участка.
Похожие решебники
Популярные решебники 10 класс Все решебники
*К сожалению, временные проблемы с публикацией комментариев с мобильных устройств.