Задание 7 Параграф 113 ГДЗ Мякишев 10 класс (Физика)
Решение #1
Решение #2
Решение #3

Рассмотрим вариант решения задания из учебника Мякишев, Буховцев 10 класс, Просвещение:
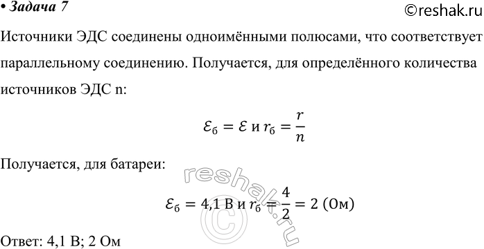
7. Два элемента, имеющие одинаковые ЭДС по 4,1 В и одинаковые внутренние сопротивления по 4 Ом, соединены одноимёнными полюсами, от которых сделаны выводы, так что получилась батарейка. Какую ЭДС и какое внутреннее сопротивление должен иметь элемент, которым можно было бы заменить такую батарейку?
Похожие решебники
Популярные решебники 10 класс Все решебники
*К сожалению, временные проблемы с публикацией комментариев с мобильных устройств.