Задание 5 Параграф 113 ГДЗ Мякишев 10 класс (Физика)
Решение #1
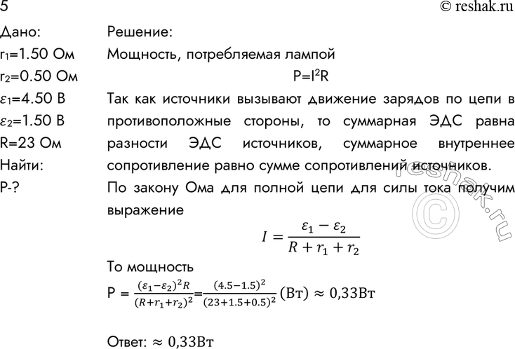
Решение #2

Рассмотрим вариант решения задания из учебника Мякишев, Буховцев 10 класс, Просвещение:
5. Источники тока с ЭДС 4,50 В и 1,50 В и внутренними сопротивлениями 1,50 Ом и 0,50 Ом, соединённые, как показано на рисунке 15.13, питают лампу от карманного фонаря. Какую мощность потребляет лампа, если известно, что сопротивление её нити в нагретом состоянии равно 23 Ом?
Похожие решебники
Популярные решебники 10 класс Все решебники
*К сожалению, временные проблемы с публикацией комментариев с мобильных устройств.