Задание ЕГЭ 2 Параграф 113 ГДЗ Мякишев 10 класс (Физика)
Решение #1

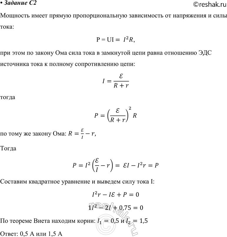
Рассмотрим вариант решения задания из учебника Мякишев, Буховцев 10 класс, Просвещение:
С2 ЭДС источника постоянного тока E = 2 В, а его внутреннее сопротивление r = 1 Ом. Мощность тока в резисторе, подключённом к источнику, Р0 = 0,75 Вт. Чему равна сила тока в цепи?
Похожие решебники
Популярные решебники 10 класс Все решебники
*К сожалению, временные проблемы с публикацией комментариев с мобильных устройств.